煤自燃过程特性及防治技术研究进展

秦波涛1,2,仲晓星1,2,王德明1,2,辛海会1,2,史全林1,2

(1.中国矿业大学 煤矿瓦斯与火灾防治教育部重点实验室,江苏 徐州 221116;2. 中国矿业大学 安全工程学院,江苏 徐州 221116)

摘 要:煤炭是我国的主体能源,但煤炭开采面临着有煤自燃灾害的严重威胁。煤自燃不仅烧毁大量煤炭资源,还易引发瓦斯燃烧、爆炸等重特大事故,造成巨大的经济损失和重大的人员伤亡。为了进一步提高煤矿企业对煤自燃灾害的防控能力,推动我国煤炭资源的安全高效开采,分析了煤自燃理论的研究现状,总结了煤自燃监测预警的主要方法和技术,对比分析了煤矿常规的防灭火技术,介绍了煤自燃防治技术的最新发展及应用效果,并提出了煤自燃过程特性及防治技术的未来发展和研究方向。较详细地阐述了煤自燃过程机理及特性理论基础,主要包括煤自燃的低温氧化过程机制、煤自燃分段过程特性及特殊条件下的煤自燃特性;较全面地总结了包括标志气体方法、测温法、示踪气体法等多种煤自燃监测预警技术的原理以及各类技术的优缺点。在上述煤自燃理论和监测预警基础之上,针对常规注浆、注惰气等技术对煤自燃防控效果有限、难以满足矿井安全高效开采的问题,研发了三相阻化泡沫技术、凝胶泡沫覆盖隔氧技术、无机固化泡沫堵漏控风技术、稠化砂浆等防灭火技术,同时提出借助液氮(液态二氧化碳)的相变吸热对煤自燃高温火区快速灭火降温。此外,为了满足煤矿智能化、精准化开采对矿井火灾防治的新要求,在矿井火灾监测指标信息化与预警智能化、火源辨识与防治技术控制精准化、防灭火材料绿色化等方面提出了下一步的研究展望。

关键词:煤自燃特性;煤低温氧化;监测预警;防灭火

0 引 言

我国的能源结构特点为富煤、贫油、少气,因此,这也决定了煤炭作为我国一次性能源结构的主体能源地位[1-2]。近十年来,煤炭在我国能源生产结构中的占比一直高达65%以上,而其他石油、天然气等化石原料占比均在10%以下[3]。自2010年以来,我国原煤产量一直超30亿t,以2019年为例,国内原煤产量达到37.5亿t,远超过世界其他主要产煤国家。预计到2025年[4],我国煤炭消费需求为28亿~ 29亿t标准煤,占能源消费总量的50%~52%,由此可以看出,煤炭在我国能源生产、利用等方面的主导地位近期内不会有明显的改变。在重大的煤炭需求背景下,我国煤矿开采强度逐渐提高、开采深度不断增大,地质条件也随之愈加复杂,致使矿井火灾、瓦斯爆炸等事故频繁发生。自改革开放以来,虽然我国的矿井灾害防治技术得到了长足的发展,然而百万吨死亡率等指标仍然远高于美国等世界其他主要产煤国家[5]

煤炭自然发火是煤炭开采中面临的重大自然灾害之一,其不仅能够烧毁煤炭资源、造成大量的经济损失,而且会产生大量的CO、H2S、SO2等有害气体、严重污染空气和环境,常会引发瓦斯燃烧、粉尘爆炸等事故,造成严重的人员伤亡[6-10]。笔者统计发现,近十年来我国在煤炭开采过程中因自然发火事故共导致166人死亡、70余人受伤,造成了十分恶劣的社会影响[11]。据不完全统计,在我国的国有重点煤矿当中,其所采煤层具有自燃倾向性的矿井占到总数的54%以上,其中50%左右的矿井所采煤层的最短自然发火周期低于3个月。此外,我国矿井每年的自然发火隐患达到4 000次以上,形成矿井灾害360余次;到目前为止,我国仍有800多个由煤炭自然发火形成的火区,封闭和冻结了超过2亿多吨的煤炭,造成大量煤炭资源无法被有效开采和利用[12]。煤自燃主要发生在矿井的采空区、构造带、残留大量浮煤的终采线和开切眼等区域,其中采空区是煤炭自然发火最严重的区域之一,占到煤自燃区域总数的60%以上,特别是高强度地开采导致采空区的遗煤量大、漏风加剧,使得采空区煤炭自燃更加频繁,我国矿井的煤炭安全开采面临煤炭自然发火的严重威胁。

《国家中长期科学和技术发展规划纲要》(2006—2020年)公共安全领域提出要重点研究煤矿自燃的监测与预防技术。近年来,国内外学者对煤的自燃过程和特性进行了大量的研究,同时也提出了多种技术手段用于监测和治理矿井的煤自燃灾害。因此,为了综合体现矿井煤自燃领域的研究进展及最新成果,推动我国煤自燃基础理论及防治技术的进一步发展,笔者分析了国内外关于煤自燃过程特性的研究现状,总结了矿井常用的煤自燃监测手段及防治技术,并提出未来煤自燃理论和防治技术的发展和研究方向。

1 煤自燃过程机理及特性

煤自燃过程机理及特性是研究防治煤自燃技术的基础。针对煤自燃火灾防治的迫切需求,应用先进研究手段,对不同煤种的自燃特性进行系统研究,揭示煤自燃过程机理及特性,进而构建防治煤自燃的新技术,这是当前保障煤炭资源安全开采的一项紧迫任务。

1.1 煤自燃低温氧化过程机制

1.1.1 煤自燃低温氧化过程的研究方法

煤低温氧化过程特性是煤自燃机理的综合特性,目前国内外研究煤低温氧化过程特性采用的研究手段还主要依靠自建的试验炉对煤的自燃过程及特性进行试验,对煤自燃过程中的温度、产物与耗氧等宏观参数进行测试与分析,对其官能团结构、自由基等微观结构的变化测试及计算分析开展的研究工作及取得的成果还较少。近些年来,随着科技水平与测试技术的提高,一些先进微观测试技术与计算软件开始被用于煤自燃过程的研究(表1)。

表1 用于煤自燃过程微观与热特性测试的技术与计算软件
Table 1 Technology and calculation software to test the microscopic and thermal characteristics of coal spontaneous combustion process

现代测试技术与软件技术应用分析傅里叶红外红外光谱(FTIR)[13]包括了透射、漫反射、衰减全反射和光声光谱等多处分子振动测试方式,其中以漫反射操作简单,且能够有效结合实时升温原位技术(In-situ)实现过程性温升监测。以往研究多采用透射、漫反射非原位技术等,对实现煤自燃发展过程的官能团监测的原位技术手段应用缺乏热分析技术[14]热分析精确测量技术的发展,伴随着DSC计算的发展和微量量热技术的出现,使得煤自燃过程微放热量的测定成为可能。C80微量热仪作为目前微量热的主流技术在煤微量放热测试方面得到了应用,但缺少不同煤种微量放热特性及其动力学变化规律的系统测试研究核磁共振(NMR)根据自旋裂分吸收电磁波频的不同实现原子分布信息的测定,目前主要应用氢谱和碳谱进行煤结构信息研究。但由于煤结构复杂,NMR测试和谱图分析过程复杂,在以往煤结构的构建的研究中存在一定的技术缺陷顺磁共振(ESR)煤及煤自燃发展过程中自由基有着重要的作用,该技术能测出煤中多种自由基的混合谱,可测得自由基的总浓度及其变化量,但还无法区分原生和次生自由基,也分析不出自由基的种类。该技术虽在煤自燃机理研究中有一定局限性,但在揭示煤自燃过程中自由基的变化过程及特性具有重要作用,因此也得到了一定应用量子化学计算[15]以量子力学为基础,利用场论、群论和泛函实现分子、原子及电子程度的反应机理计算模拟。目前在煤自燃的分子反应机理方面得到了应用,从量子模拟的角度弥补了ESR试验测试的自由基混合反应变化机理寻找的不足。但目前在煤自燃机理的量子化学应用方面还处于初步阶段,尤其涉及从官能团分子本身出发的反应活性的前线轨道和煤氧作用微扰能分析,到基元反应为单元的反应机理计算方面存在着很多的缺陷和不足

1.1.2 煤自燃的活性结构基团及反应机理

为防治煤自燃,首先要了解煤的自燃机理及特性。早在1686年,英国人普洛特(Plot)最早写出了探讨煤自燃起因的文章。以后,人们进行了不懈的努力与探索,先后提出了解释煤炭自燃的多种假说,如黄铁矿作用、细菌作用、酚基作用、自由基作用、煤氧化作用假说等。黄铁矿作用假说认为煤的自燃是由于煤层中的黄铁矿(FeS2)与空气中的水分和氧相互作用、发生热反应而引起的。细菌作用假说认为,在细菌作用下,煤在发酵过程中放出一定热量,对煤自热起了决定性作用。酚基作用假说认为,煤的自热是由于煤体内不饱和的酚基化合物强烈吸附空气中的氧,同时放出一定量的热量而造成的。自由基作用假说认为,煤中的有机大分子链中共价键在外力作用下发生断裂、产生大量自由基,当有氧气存在时,引发自由基氧化及链式反应而导致煤自燃。煤氧化假说认为,原始煤体暴露于空气中后,煤与氧气作用发生氧化并产生热量,当具备适宜的储热条件,就开始升温,最终导致煤的自燃。其中,煤氧化作用假说在实验室和现场的实践中得到了证实,目前已被国内外广泛认同,但该假说还不能从微观角度回答煤自燃过程中的CO、CO2、烷烃、烯烃、低级醇、醛等气体成分是如何生成的基本问题,因而没有揭示煤的自燃机理,还停留在假说阶段。

根据煤氧复合作用假说,煤自燃的本质是煤中活性基团与氧气反应产热,并在一定条件下发生积聚,煤体逐渐升温并最终发生燃烧的过程。因此煤自燃是煤种活性结构基团反应演变的过程,只有充分掌握煤自燃过程中活性结构基团的特征及演变规律才能进一步揭示煤自燃的过程机理。对于煤种基团分布特征及氧化演变规律的研究,目前国内外采用的研究方法主要有红外光谱分析技术(FTIR)[16-23]、电子顺磁共振光谱分析技术(ESR)[24-27]、量子化学计算方法等[28-35]

基于上述研究方法的应用,谢克昌院士[36]在2002年提出了煤结构特征与反应性间的关系;李增华[17]研究认为,自由基是煤自燃引发并持续进行性的关键因素,并提出煤自燃的自由基反应理论。文献[37-38]分析了煤中活性基团的种类及其活性顺序,并进一步推导煤自燃气体产物产生的反应过程。王继仁等[30,34-35]采用量子化学方法基于煤分子结构简化模型研究了煤自燃过程产物的生成机理,邓军等[31-32]针对部分官能团进行了反应机理的量子化学研究。

同时,大量国外学者也在煤自燃的综合反应模型和活性基团反应序列方面开展了大量开创性的工作。包括建立了基于反应机理和活性中心理论的综合模型(表2)和煤氧化学反应的基元反应序列;如Clemens等[45]提出的煤氧化学吸附反应模型最具代表性,提出的10个反应序列总结了煤氧化学吸附反应过程的主要反应序列;WANG Haihui等[46]总结推导了煤氧化的连锁反应过程。

表2 基于反应机理和活性中心的煤自燃综合模型
Table 2 Technology and calculation software used to test the microscopic and thermal characteristics of coal spontaneous combustion process

提出时间学者反应机理建立的模型的作用1976Kam等[39-40]①直接氧化反应:煤+O2→CO2,CO,H2O;②吸附过程:煤+O2→中间络合物CO2,CO ,H2O①预测氧耗速率,气态氧化产物(CO2,CO,H2O)生成速率;②得出速率解析方程;③反应物和气态氧化产物之间的化学计量关系1982Karsner, Perlmutter[41]①直接氧化反应:煤+ O2→CO2,CO;②吸附过程:煤+O2物理吸附的O2→化学吸附的O2→ CO2,CO;③单独产生水:煤+O2→H2O①预测耗氧速率,气态氧化产物(CO2,CO和H2O)和固态中间络合物生成速率;②不同类型活性中心数量变化过程;③模型的数值解1996Krishnaswamy等[42-43]]①直接氧化反应:煤+ O2→CO2②吸附过程:煤+ O2→煤-氧络合物→CO2①预测耗氧速率,和CO2生成速率;②氧吸附过程活性中心的数量变化,其衰减呈指数关系;③速率的解析方程2002Itay[44]煤+O2→O2的物理吸附—>煤氧络合物→CO2+CO+H2O①预测耗氧速率和产物生产特性;②煤自燃动力学过程解析

在前人研究的基础上,王德明等[47]应用现代测试及量子化学计算方法系统发现了煤中活性结构单元的活性位点及其前线轨道为9类36种,系统掌握与获得各基元的活性位点结构及热动力参数:活化能0~334.44 kJ/mol,焓变量-444.7~137.63 kJ/mol。总结了煤自燃过程的12个基元反应并揭示其机理路径。首次实现了对煤自燃的认识从假说和宏观定性到微观定量表征的跨越,揭示了煤氧化与燃烧的基元反应机理。

表3给出了煤氧化中12个主要的活性位点基元反应,并按照其活化能大小排序得到E1—E12。其中E1—E6(活化能<40 kJ/mol)是室温自发反应;从E7—E12需要一定的外加环境条件帮助克服能垒,且所需环境温度等条件逐渐加大。这些基元反应连接了煤中活性位点的不断消耗与氧化气体产物的不断生成。基元反应中的反应物中,R3—CH,—CH2—/—CH3,—OH,—COOH,—CHO和R·可能作为煤的原生活性位点存在煤的结构中,而·OH和大部分的R·在煤氧化中产生,为次生活性位点,因此基元反应E2、E3、E5和E6虽是室温自发反应,但在·OH产生前不能发生。因此煤火自燃阶段的引发主要由自发反应E1和E4基元反应发生。

表3 煤氧化中活性位点的基元反应及其活化能和放热量
Table 3 Elementary reaction of active sites in coal oxidation and its activation energy and heat release

序号活性位点基元反应活化能E/(kJ·mol-1)放热量-ΔH/(kJ·mol-1)E1 0140.35

注:表中的“·”代表自由基电子,各个位置的“·”含义相同。

之后发生过氧化物的分解,生成了关键性羟基自由基,开启了煤中多活性位点的反应。图1为煤氧化中从起始引发基元反应到形成煤氧化持续消耗的链式循环的过程机理。

图1 煤自燃氧化的链式循环反应模型
Fig.1 Chain cycle reaction model of coal oxidation

1.1.3 煤自燃气体产物生成的多链反应路径

根据煤氧化的链式循环反应机理模型,煤中的碳氧气体产物直接来源于煤氧化中的含氧基团自由基,气体产物的产生路径从煤中的原生活性基团出发,依照链式循环反应模型,追踪其反应路径,如图2所示。

图2 煤自燃碳氧气体产物多链反应路径
Fig.2 Multi-chain reaction path of carbon oxygen gas products during coal spontaneous combustion

1)路径1是煤中原生基团醛基在煤氧化过程中链式循环产生碳氧气体的路径。低温下主要是羟基自由基夺氢后形成的醛基自由基可以同时进行2个反应路径:①满足R·结合氧气,醛基自由基经过氧化生成羧基自由基生成CO2后再生成R·;②直接脱CO形成R·。之后R·与氧气结合生成R-O·和·OH。分析该路径认为,在氧浓度较高,供氧充足的低温过程中易发生第1个过程中羧基自由基的累积,由于羧基自由基脱CO2需要较高的活化能,致使该过程在一定温度下脱CO2生成中心碳自由基;在低氧浓度和较高温度下易发生第2个过程,由于氧浓度不足,不易发生结合氧气,温度较高时醛基自由基会直接分解脱CO,来不及结合氧气。

2)路径2是羟基自由基的氧化产气过程。该路径是以羟基自由基反应夺H开始的生成了R-O·,属于羟基的氧化,之后会由于C=O双键的形成,导致结构断裂生成了醛基和R·。醛基将按照路径1继续其产气路径,R·与氧气结合生成R-O·和·OH 。分析认为该过程产气主线是羟基基团的氧化生成醛基后按照路径1进行产气。其中R-O·自成键生成醛基时产生的R·种类取决于周边结构特性:若该脂肪族烃与羟基连接在相同侧链同一个C上,此时R·为轻质分子脂肪族烃自由基,易夺H生成烃类气体。整个产气过程要求羟基自由基需在脂肪族烃侧链或者桥键上,且后期R-O·的循环出现和再次发生对煤结构中侧链和桥键长度有较高要求。因此根据所呈现的不同结构参数特性可以判定该路径产气特性。

3)路径3是煤中羧基氧化产气的过程。低温氧化中羧基较易被羟基自由基和氧气夺H氧化生成羧基自由基,羧基自由基较易脱CO2形成R·,接着结合氧生成过氧化物,进一步产生了碳氧自由基和羟基自由基,是煤氧化产生CO2最直接的路径来源。

4)路径4是脂肪族烃R-H被·OH氧化生成R·,与前述路径一致,R·结合氧气生成过氧化物,过氧化物进一步分解生成R-O·,与路径2过程一致,继续生成CO和CO2。由于过氧化物的分解在煤链式循环反应形成时发生,即认为该碳氧产物产生路径在煤快速氧化发生时进行。根据煤中含氧和脂肪族烃基团的含量分布,认为路径4是煤快速氧化发生后气体产物快速增加的主要路径。

烃类气体伴随煤氧化过程也在逐步产生,根据煤氧化的链式循环反应机理模型和碳氧气体的产生过程,烃类气体主要是伴随碳氧气体产生的,以特定结构下碳氧自由基的羰基化产生的基团断裂为主产生烃类气体,其主要发生在煤链式循环过程形成后的快速氧化阶段。初始阶段,若含有甲氧基,由于甲氧基中的醚键的不稳定性,在低温下即容易断裂,一是形成甲基自由基,二是形成甲氧基自由基。

烃类气体的主要产生路径是煤中含氧基团和脂肪族烃形成碳氧自由基后,羰基化分解生成烃类气体结构片段。由于煤中侧链和桥键链长的限制,其烃类小分子结构片段以甲基、乙基等不饱和烃存在。图3给出了各类特定碳氧结构下产生的不同种类的烃类气体产物的产生路径,主要包括:①碳氧自由基生成饱和烃类气体;②链状中间碳自由基生成不饱和烃类气体。

图3 煤自燃烃类气体产物多链反应路径
Fig.3 Multi-chain reaction path of hydrocarbon gas products during coal spontaneous combustion

1.1.4 煤自燃的分段过程机制

煤氧化中从起始引发基元反应到形成煤氧化持续消耗的链式循环的过程机理如图4所示。

图4 煤自燃分段特性机理
Fig.4 Mechanism diagram of segmented characteristics of coal spontaneous combustion

1)自发反应阶段。—CH活性基团和煤中原生的碳自由基R·与氧气反应开启煤火自燃阶段,E1形成了过氧化物(R—O—O·)并能够放出大量热量(140.35 kJ/mol)。E4反应虽放热少但却形成了关键的羟基自由基·O—H,羟基自由基能够与煤中其他活性位点反应,能够开启大量基元反应(E2,E3、E5、E6)并能够夺取活性位点的H放出热量,形成更多的R·进而实现基元反应E1的累积。这里认为E4的两方面作用放热(6.04 kJ/mol)和引发·O—H的反应,故认为E4带来的作用包括E4—E6/E2/E3/E5—E1,总放热在136.85 kJ/mol (E4—E6—E1)和191.16 kJ/mol (E4—E2—E1)之间。这里—CH对煤自燃开启作用比碳自由基大,但煤中含量较低。不同煤阶煤中的结构参数表明低阶煤具有更长更多的侧链和桥键,更大可能地包含了更多R·和—CH,更易自燃。

2)升温阶段。煤氧化起始的活性位点基元反应(E1和E4)在煤中积累了热量和一定数量的过氧化物(R—O—O·)。热量累积会使煤开始升温,并引发非自发基元反应的发生。该阶段,E7首先发生并释放CO并吸收18.92 kJ/mol的热量,但E7的发生依赖于醛基自由基的在E5反应中的形成,这里E5与E7构成连续反应。接着式E8可以与氧气反应生成羧基自由基和关键性羟基自由基,进而也可引发反应E2/E3/E5/E6,其最大热量贡献路径是E8—E2—E1,释放167.54 kJ/mol。因此煤中羧基的存在对于维持煤氧化持续升温非常重要,包括贡献较多热量,以及关键自由基·O—H和R·的生成。羧基随煤化度的升高逐渐减少,这也与低阶煤持续氧化能力以及煤氧化中CO的产生早于CO2一致。

3)链式循环反应的形成。伴随煤氧化热量的累积导致温度的升高,直至基元反应E9的发生,带动了煤氧化整个过程的加速进行。E9是过氧化物的分解生成·OH,大量·OH的生成构成了煤氧化基元反应连续发生的链载体,开始持续消耗煤中的活性位点,放出大量热量并生成R·,R·会持续消耗氧气生成过氧化物,进而构成了以·OH为链载体消耗煤结构,并形成持续消耗氧气的煤结构R·,进一步补充过氧化物生成·OH。促使煤氧化链式反应形成循环,大幅加速了煤的氧化进程。这里认为·OH和R·是煤氧化链循环持续进行的关键活性基团,过氧化物的形成和分解是链循环形成的关键链接基元反应。一些学者认为煤的快速氧化阶段开始于70 ℃,认为此时过氧化物分解反应持续发生。根据过氧化物分解反应E9的活化能值和绝热氧化升温速率试验,认为链式循环反应形成于70 ℃左右,之后煤氧化升温速率、气体释放速率和放热速率等均快速增加。在持续的温度增加下,基元反应(E10)和(E12)也会相继发生。而CO2的生成反应E11在链循环反应形成后开始发生。同时伴随E9的发生才有大量碳氧自由基(R—O·)的生成,R—O·上适当的结构构型是产生烃类气体的主要来源。

1.2 煤自燃过程特性

1.2.1 煤自燃过程测试及自燃倾向性

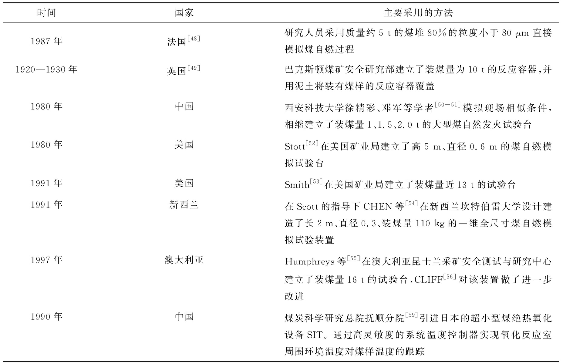
煤自燃过程特性是在煤自燃过程模拟中测试煤自燃综合体现的温度关系、气体产物、耗氧量、温升速率等参数,并以此为基础判断煤的自燃倾向性、建立煤自燃发展程度的预测指标。为准确测试煤自燃的特性,国内外学者先后建立了多种类煤自燃过程模拟测试系统(表4)。

表4 煤自燃过程模拟测试系统
Table 4 Simulation test system for coal spontaneous combustion process

时间国家主要采用的方法1987年法国[48]研究人员采用质量约5 t的煤堆80%的粒度小于80 μm直接模拟煤自燃过程1920—1930年英国[49]巴克斯顿煤矿安全研究部建立了装煤量为10 t的反应容器,并用泥土将装有煤样的反应容器覆盖1980年中国西安科技大学徐精彩、邓军等学者[50-51]模拟现场相似条件,相继建立了装煤量1、1.5、2.0 t的大型煤自然发火试验台1980年美国Stott[52]在美国矿业局建立了高5 m、直径0.6 m的煤自燃模拟试验台1991年美国Smith[53]在美国矿业局建立了装煤量近13 t的试验台1991年新西兰在Scott的指导下CHEN等[54]在新西兰坎特伯雷大学设计建造了长2 m、直径0.3、装煤量110 kg的一维全尺寸煤自燃模拟试验装置1997年澳大利亚Humphreys等[55]在澳大利亚昆士兰采矿安全测试与研究中心建立了装煤量16 t的试验台,CLIFF[56]对该装置做了进一步改进1990年中国煤炭科学研究总院抚顺分院[59]引进日本的超小型煤绝热氧化设备SIT。通过高灵敏度的系统温度控制器实现氧化反应室周围环境温度对煤样温度的跟踪

因此,按照试验用煤量的大小,煤自燃过程特性测试炉可分为大型测试炉和小型测试炉2种。大型测试炉用煤量从几百公斤到十几吨,用煤量大,煤的氧化产热量多且易聚集,从而能够使煤在较低的温度下达到自燃临界温度,但它耗时、耗财、耗力,而且干扰因素较多,较难实现重复性测试,难以成为常规测试手段和方法,从而只能作为小型测试炉法测试结果的佐证。小型测试炉法具有测试快捷、重复性好、耗煤量少等优点。基于此,中国矿业大学通风防灭火团队[60]自行研制了煤自燃特性综合测试系统,该系统主要由2个部分组成:①煤自燃特性测试装置,②温度采集系统,如图5所示。

图5 煤自燃特性综合测试系统示意
Fig.5 Schematic diagram of a comprehensive test system for coal spontaneous combustion characteristics

煤自燃特性综合测试装置可以实现5~50 g范围样品量的煤自燃过程模拟测试,包括恒温、程序升温和温度跟踪等控制模式,实现20~400 ℃内的煤样温升测试;装置具有在线监测监控温控测试炉和煤样反应室的温度、自动调整进气流量以及气样自动定量采集与分析等功能,实现煤自燃过程温度、绝热温升速率等参数直接测试,通过与气相色谱相连,同时分析O2、N2、CO、CO2、CxHy多种气体组分。

在煤自燃过程模拟试验的基础上,建立有效反应煤自燃难易程度的煤自燃倾向性指标是做好矿井防灭火工作的基础。我国《煤矿安全规程》将煤的自燃倾向性分为容易自燃、自燃、不易自燃三类,并规定“新建和延伸矿井都必须对煤层进行自燃倾向性鉴定;开采容易自燃和自燃煤层的矿井,必须采取综合预防煤层自然发火的措施”。

目前,世界主要采煤国家采用的煤自燃倾向性测试方法大都是在模拟煤炭自然发火的基础上,测试煤的氧化升温过程中的某些特征参数作为鉴定的标准(表5)。

表5 煤自燃倾向性测试方法[61-67]
Table 5 Test method of coal spontaneous combustion tendency [61-67]

研究单位主要采用的方法相关情况澳矿业安全研究与测试中心自热温度法(SHT);绝热R70测试;气体成分分析;传统交叉点温度法已经发展到商业化测试阶段新西兰奥克兰大学化学与材料工程系新交叉点温度法提出CPT法,并测试了一些材料波兰克拉克夫矿院活化能法 行业标准英国Leeds大学环境与材料工程学院Frank-Kamanetski法和新交叉点温度法应用CPT法对印尼煤的自燃特性进行了测试英国艾伯丁大学工程学院改进的HR方法;微型量热计法对标准的点火温度法提出质疑:采用单一的活化能将导致较大的不确定性;提出基于热释放速率的新方法美国MSHA自热温度法(SHT)不再作试验;开发了SPON-COM软件加拿大不列颠哥伦比亚省能源与矿业部无低硫煤,不存在自燃问题印度中央采矿研究所交叉点温度法—土尔其中东技术大学交叉点温度法最常用的方法日本九州大学无未作研究中国煤炭科工集团抚顺研究院动态吸氧法国家标准中国矿业大学氧化动力学测试方法行业标准

比如热释放速率(HR)、煤的自热升温速率(R70)、最低自热温度(SHT)、交叉点温度(TCPT)以及活化能(E)等。这些测试方法主要是采用氧化试验炉法。所谓氧化试验炉法就是将测试煤样置于测试炉膛中,通过煤自燃或程序升温的方式,记录煤与氧气反应的温升历程来测定煤样的自燃氧化能力。国内对煤自燃理论的研究起步比较晚,并且大多借鉴了前苏联的研究方法和成果。从20世纪50年代初期开始,先后采用了克雷伦法、着火点温度降低值法、双氧水法及静态物理吸氧法对煤的自燃倾向性进行研究和鉴定。

在综合分析比较现有煤自燃倾向性测试方法及其分类指标的基础上,中国矿业大学提出一种基于氧化动力学的煤自燃倾向性的测试方法(图6),通过测试程序升温条件下煤样温度70 ℃时煤样反应室出气口的氧气浓度CO2和之后的交叉点温度从而计算得出煤自燃倾向性的综合判定指数,在此基础上对煤的自燃倾向性进行等级划分。该方法既能体现出煤炭氧化自燃的动态演化全过程,又具有耗时短、操作简单的优点。并基于提出的煤自燃倾向性的氧化动力学测定原理,通过理论分析与试验研究相结合的方法构建了一种既能综合反映煤自燃动态演化全过程又操作简单方便的煤自燃倾向性标准化快速测定系统。

图6 煤自燃倾向性的氧化动力学测试方法
Fig.6 Oxidation kinetics test method of coal spontaneous combustion tendency

1.2.2 煤自燃的分段特性

煤自热氧化升温过程中反映出分段的特性,即煤初始反应自热升温缓慢,但当煤温经历某一温度后,自热升温速率迅速加快并直至自燃的特性。煤自燃分段特性是全面认识煤自燃过程特性的基础,是煤自燃分段精准预测与有效防治的依据,因此国内外大量学者对煤自燃过程的分段特性进行深入研究,提出了不同的煤氧化过程分段方法(表6)。

表6 煤自燃的分段特性
Table 6 Subsection characteristic of spontaneous combustion of coal

煤自燃分段特征阶段特性煤氧化过程4个阶段特征[68]第1阶段:室温~70 ℃,主要是煤对氧气的物理、化学吸附作用,煤样质量有所增加第2阶段:70~150 ℃,过氧络合物的分解,煤样质量开始减少第3阶段:150~230 ℃,主要产生稳定的含氧络合物,并且放出大量的热第4阶段:高于230 ℃时,煤温迅速增加,煤样质量快速减少,发生了煤的灰化作用煤氧化过程3个阶段[69-75]第1阶段:初始阶段。文献[69-70]认为煤中水分蒸发,表现为吸热阶段;MUZYCZUK[71]认为初始阶段是惰化作用阶段,氧化速率随时间呈指数下降;文献[72-74]认为,该阶段低于70 ℃,氧化速率非常缓慢第2阶段:初始放热阶段,煤氧化开始发生放热反应。文献[72-74]认为温度在70~150 ℃时含氧官能团开始变得很不稳定;JAMES[75]认为煤的氧化升温速率呈指数增加第3阶段时,煤反应加快放出大量的热,MUZYCZUK[71]认为第3阶段是再活化阶段,这时的氧化反应速率和放热速率迅速加快,这个阶段开始的温度大约在90 ℃;JAMES[75]则认为该阶段在140 ℃后,温度迅速上升,反应失控直至自燃煤氧化过程2个阶段[76-90]第1阶段:低温缓慢温升阶段,热量积累的初始阶段,持续时间长,占到整个反应过程的90%。越容易自燃的煤,低温缓慢温升阶段热量积累的越快。据此,文献[76-86]研究提出了煤缓慢氧化的临界温度第2阶段:高温快速升温阶段,从分段临界温度到200 ℃仅占所研究的整个反应过程不到10%。文献[77-90]认为煤自燃的自热温升特性呈线性快速增长

前人大量研究表明,温升分段特性是煤自燃过程的典型特征,中国矿业大学通风防灭火团队通过对煤自燃过程中的产热、耗氧、产物、活化能、反应热效应等方面的研究,对煤自燃分段特性的低温缓慢温升阶段和高温快速温升阶段的反应特性进行了研究,见表7、表8。

表7 煤自热分段综合特性的对比分析
Table 7 Comparative analysis of subsection comprehensive characteristics of coal self-heating

研究阶段产热特性整个反应过程综合特性煤氧化升温过程的产热也存在明显的分段特性,在低温阶段时煤体内的产热量很小,到高温阶段,煤中才开始大量的放热。越容易发生自燃的煤的总放热量也越大低温缓慢温升阶段放热量很少最多不到整个反应过程总放热量的20%高温快速升温阶段放热量很大,占整个反应过程总放热量的80%以上

表8 煤自燃不同阶段耗氧及气体产物特性
Table 8 Oxygen consumption and gas product characteristics at different stages of coal spontaneous combustion

研究阶段耗氧及气体产物生成特性整个反应过程的综合特性耗氧及气体产物的产生也具有分段特性。越容易自燃的煤耗氧量及气体产物产生量的增加速度越快低温缓慢温升阶段各煤样在该阶段的耗氧量都非常小,几乎是没有消耗氧气。在较低的温度下就有CO、CO2、CH4气体的产生,其中CO、CO2的含量相对较大。烷烃中除了CH4,其他几种气体的产生温度较高,且随着烷烃C原子数的增加,出现的时间也逐渐升高高温快速升温阶段耗氧量和气体产物产生量明显增加,不同煤增加的程度也有所不同,越容易自燃的煤,耗氧量越大,且其消耗量开始明显增大时所对应的温度也越低

1.3 特殊条件下煤自燃特性

1.3.1 浸水过程对煤体结构及自燃特性的影响

长期被水浸泡的煤会吸水溶胀,而且煤体表面的有机和无机化合物会溶解,造成煤体的物理和化学结构发生改变,增大了遗煤的自燃危险性,大幅影响了矿井的安全高效开采,造成了巨大的经济损失和重大的社会影响[91-92]

由于前人关于长期浸水过程对煤结构与氧化自燃动力学特性的研究鲜有涉及,仅对煤中固有的水分或人为添加水分条件下的自燃特性就行了大量研究,因此,为了弄清浸水风干过程对煤体加速氧化特性的影响,笔者在行业领域内率先开始研究采空区遗煤长期被水浸泡风干后的自燃特性,系统研究了浸水风干煤体的自燃倾向性及氧化自燃过程中的气体产物,阐明了原煤与浸水风干煤体的氧化自燃特征差异;通过深入分析浸水风干煤体孔隙结构等物理特征与自由基、活性基团等化学特征,揭示浸水风干过程引起煤自燃特性差异的内在机制。

为了揭示浸水风干过程对煤氧化气体产物的影响,笔者在实验室利用ZRD-II型煤自燃特性测定装置,研究了神东补连塔矿煤样不同浸水时间条件下的CO、C2H4等自燃指标气体的变化规律,如图7所示(神东原煤用SD表示,浸水90、180 d煤样分别用S90和S180表示)。研究结果表明,浸水煤样的CO和C2H4生成量和生成速率均高于原煤,且气体产物绝对生成量随浸泡时间的延长增大更明显。此外,与原煤相比,浸水风干煤的交叉点温度降低5~15 ℃,耗氧量更大,表明浸水风干过程使煤更容易氧化自燃[91]

图7 浸水时间对长焰煤升温过程CO和C2H4生成量的影响[92]
Fig.7 Effect of soaking time on CO and C2H4 production during the heating process of long flame coal [92]

利用扫描电镜对浸水前后煤样的表面形貌进行观察后发现(图8),浸水风干煤比原煤具有更多更明显的孔隙结构,这是由于在长时间的浸泡过程中,煤体表面的有机和无机物质会溶解在水中,导致煤体中孔隙的直径、孔容增大,使煤的表面孔隙变得越发密集,更有利于气体在煤中的渗透运移,从而使煤更易与氧气接触并发生氧化反应。

图8 长焰煤原煤和浸水180 d后风干煤样的扫描电镜[92]
Fig.8 Scanning electron microscope of raw coal and air-dried coal sample after soaking in water for 180 days [92]

此外,笔者在实验室对比研究了原煤和浸水煤在低温氧化过程中与自由基浓度的变化趋势如图9所示,可以发现在供氧升温期间,经过浸泡之后的煤样在各个温度点的g因子值和自由基浓度均高于原煤,这是由于长期浸水导致煤体的孔隙体积增大、孔隙数量增多,从而产生更多的活性位点参与氧化反应,改变了煤体的自由基种类和g因子值;此外,浸水作用导致的煤体化学结构的变化更有利于煤与氧气结合加速其氧化自燃进程,因此浸水煤在低温氧化过程反应活性更高、产热量更大,促进链传递过程持续进行,氧化反应更剧烈,在煤矿现场表现为浸水煤比原煤更易自然发火。

图9 原煤和浸水风干煤样的g因子值与自由基浓度[92]
Fig.9 The g-factor value and free radical concentration of raw coal and air-dried coal samples[92]

1.3.2 火成岩侵入对煤体结构及自燃特性的影响

火成岩侵入煤层在世界主要产煤国家十分常见,由于火成岩的热演化作用,导致被侵入煤体的结构和成分发生变化,增加了煤层发生瓦斯突出和自燃灾害的可能性[93]。然而,现阶段关于火成岩侵入对煤层自燃特性的研究相对较少,相关理论较为匮乏,导致人们对火成岩侵入过程对煤自燃特性的影响机制认识不清,因此,急需开展火成岩侵入过程对煤自燃特性的研究。

基于此,笔者以铁法矿区受火成岩侵入最严重的大兴煤矿为研究对象,研究了火成岩侵入对煤体物理、化学结构的影响,对比分析了正常区域煤样和受侵入影响煤样低温氧化特性的差异,进而揭示了火成岩侵入过程对煤自燃特性的影响机制,为此类特殊地质条件下煤层自燃的防治提供理论依据。以大兴煤矿可采煤层中受火成岩侵入的南五采区709工作面(S5709)、南二采区905工作面(S2905)2个回采工作面的煤样为研究对象,分别在回风巷完全不受火成岩影响的位置及火成岩侵入区域共选取4个煤样,记为S5709正常煤1号、S5709变质煤2号、S2905正常煤3号、S2905变质煤4号。

笔者首先基于氧化动力学试验,采用自制的ZRD-II型煤自燃特性测定装置对比分析了受火成岩侵入的变质煤和正常煤的交叉点温度以及氧化产物的差异。通过对比正常煤和变质煤的交叉点温度,如图3所示。可以看出变质煤的交叉点温度比正常煤降低20 ℃左右(图10),说明变质煤在快速氧化阶段的升温速率更快,同时变质煤在低温氧化过程中CO绝对生成量和产生速率均高于原煤(图11),表现出更高的氧化活性[94-95]

图10 煤样温度变化曲线[94]
Fig.10 Temperature change curves of coal sample[94]

图11 煤样CO产生量随温度的变化规律[94]
Fig.11 Variation of CO production in coal samples with temperature[94]

为了分析对比正常煤和变质煤微观结构的区别,笔者采用傅里叶变换红外光谱、扫描电镜、压汞等方法研究了火成岩侵入对煤体活性基团、表面形貌和孔隙结构的影响。结果发现正常煤与变质煤的光谱图整体特点相似,采用分峰拟合方法对图谱进行处理,进而得到正常煤和变质煤中主要活性基团的含量,发现变质煤中芳香烃的含量较正常煤增长30%以上,说明了火成岩侵入后的变质煤较正常煤更加稳定,相反变质煤中含氧官能团的总含量较低,这是由于火成岩的高温作用导致煤中有机物质发生热解和挥发所致[94]。同时,火成岩热作用导致煤体表面形成大量的宏观大孔(图12)。

图12 煤样温度变化曲线[94]
Fig.12 Temperature change curve of coal sample[94]

有利于氧气扩散与煤体结合。孔隙分析结果表明(表9),与正常煤相比,变质煤的平均孔径和孔隙率明显增大,火成岩侵入促进了变质煤中孔隙的发育,特别是促进了直径>20 nm这部分孔隙的形成,更有利于氧气在煤中的扩散和运移,从而促进氧气和煤之间氧化反应,加速了煤的氧化自燃进程[94]。由此可见,火成岩侵入后形成的变质煤比正常煤更易自然发火。

表9 煤样孔隙结构参数[94]
Table 9 Pore structure parameters of coal samples[94]

煤样编号总孔面积/(m2·g-1)孔容/(10-3 cm3·g-1)平均孔径/nm孔隙率/%孔径>20 nm孔面积/(m2·g-1)119.764.612.37.091.54214.973.419.720.43.07316.354.911.86.171.39414.365.718.19.962.46

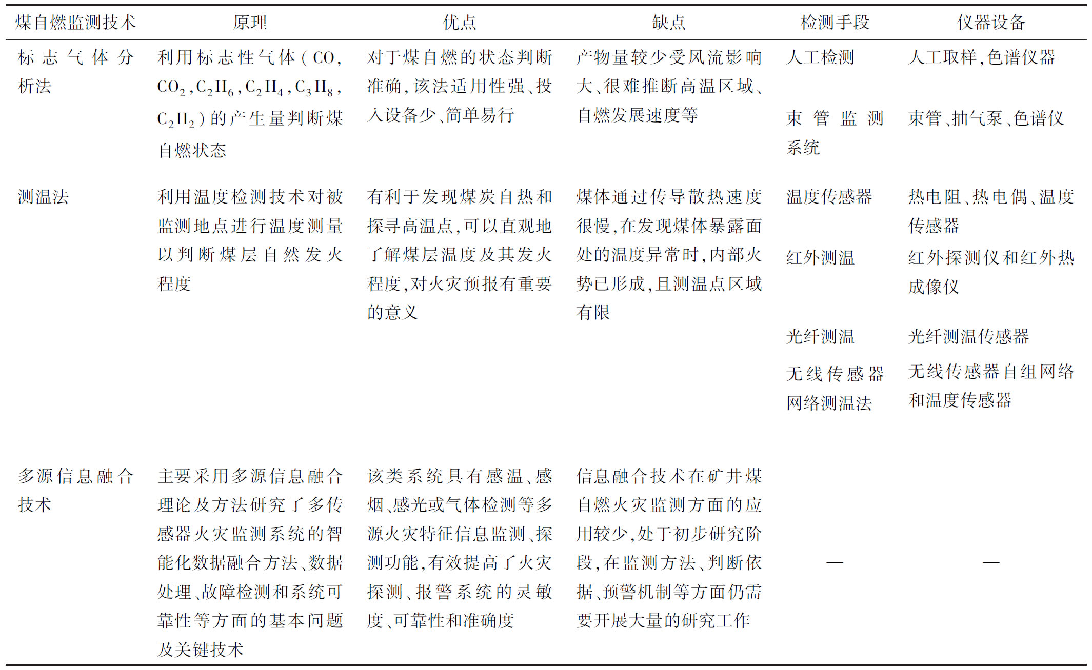
2 煤自燃监测预警技术

煤自燃的监测预警技术主要是根据煤低温氧化过程的产物和温升特征进行煤自燃的早期预报。目前煤自燃的主要预测方法包括标志气体方法、测温法、示踪气体法等(表10),逐渐形成了以标志气体方法为主体,测温等其他方法为辅的多源信息融合的煤自燃预警技术,综合应用多种预测指标,建立实时在线的煤自燃监测预警系统,准确实现井下煤自燃的早期预报。

表10 煤自燃监测预警研究现状[96-110]
Table 10 Research status of monitoring and early warning of coal spontaneous combustion [96-110]

煤自燃监测技术原理优点缺点检测手段仪器设备标志气体分析法利用标志性气体(CO,CO2,C2H6,C2H4,C3H8,C2H2)的产生量判断煤自燃状态对于煤自燃的状态判断准确,该法适用性强、投入设备少、简单易行产物量较少受风流影响大、很难推断高温区域、自燃发展速度等人工检测人工取样,色谱仪器束管监测系统束管、抽气泵、色谱仪测温法利用温度检测技术对被监测地点进行温度测量以判断煤层自然发火程度有利于发现煤炭自热和探寻高温点,可以直观地了解煤层温度及其发火程度,对火灾预报有重要的意义煤体通过传导散热速度很慢,在发现煤体暴露面处的温度异常时,内部火势已形成,且测温点区域有限温度传感器热电阻、热电偶、温度传感器红外测温红外探测仪和红外热成像仪光纤测温光纤测温传感器无线传感器网络测温法无线传感器自组网络和温度传感器示踪气体法选择在某一温度下易于热解的气体,与示踪气体在同一环境下释放,在采样点采样检测其比例变化,间接了解煤层火灾隐患点的温度值—对于高位火源点的具体位置与范围的确定较为困难利用SF6、1211等热稳定性较好的示踪气体气体检测仪,色谱仪气味检测法利用一组不同类型气味传感器检测煤自燃过程中释放出来的气味物质及其变化特性,并通过神经网络分析,预测预报煤自然发火的类型和程度能捕捉煤低温氧化初期释放气味的微弱变化,并将这一感知温度提前到30~40 ℃,比CO的预报更早。———多源信息融合技术主要采用多源信息融合理论及方法研究了的多传感器火灾监测系统的智能化数据融合方法、数据处理、故障检测和系统可靠性等方面的基本问题及关键技术该类系统具有感温、感烟、感光或气体检测等多源火灾特征信息监测、探测功能,有效提高了火灾探测、报警系统的灵敏度、可靠性和准确度信息融合技术在矿井煤自燃火灾监测方面的应用较少,处于初步研究阶段,未形成系统,在监测方法、判断依据、预警机制等方面仍需要开展大量的研究工作——

2.1 煤自燃标志气体定量测定

煤自燃标志气体测定方法主要分为色谱和光谱测定方法,是煤自燃束管检测系统的核心检测终端。标志气体的色谱检测方法是目前标志气体检测最准确的方法,由于对条件配置要求较高,主要应用在条件可控的地面实验室等检测场所。受限于气体远距离输运,目前优先发展井下煤自燃标志气体光谱定量分析方法,主要包括非分散红外气体分析(NDIR)和可调谐半导体激光(TDLAS)气体检测技术等[111]

1)基于NDIR技术的煤矿气体光谱定量分析方法。NDIR气体分析技术是利用各种气体分子在不同红外波段的特征吸收,实现气体定性、定量测量的一种非分散型光谱分析技术。与分散型光谱分析技术相比,NDIR气体分析技术不考虑特定吸收波段内每一波长处的光谱吸收细节,而是考虑气体对整个特定波段内的总吸收强度,根据该波段内总光强的变化量计算出气体的浓度。

本部分阐述了NDIR气体红外光谱分析的基本原理、设计了电调制NDIR红外气体传感器架构,确定了线性化参数、SPAN和ABS补偿系数,得到了NDIR传感器的浓度计算方法以及温度补偿方法。采用新型MEMS红外气体传感器、电调制红外光源,满足了NDIR气体传感器煤矿井下本质安全型的要求,且在仪器电路上采用了低功耗嵌入式系统,使得仪器在体积、功耗、性能、价格上具有以往仪器无法比拟的优势。同时采用了高精度干涉滤光片一体化红外传感器以及单光束双波长技术,配合易拆卸的镀金气室及数据采集系统,可以实现煤矿井下CO2、CO、CH4、C2H2、C2H4等气体的实时测量。

红外光谱分析仪可分为3类:分散型分析仪,多倍仪和非分散型分析仪。分散型分析仪利用光栅或棱镜实现波长选择,通常用于定性分析;多倍仪,如FTIR分析仪,使用迈克尔逊干涉仪来调制(调频)红外光信号强度,然后釆用傅里叶变换的方法将所产生的时间相关频谱转换成标准的波数谱,傅立叶变换光谱可用于定性和定量分析;非分散型分析仪具有比分散型分析仪或多倍仪更简单的结构,NDIR技术属于非分散型分析研究领域,不需要使用任何光栅或棱镜进行波长选择,也不需要干涉仪和傅里叶变换。非分散型分析仪通过吸收、发射、反射光谱可以定量分析多种煤矿环境气体,与其他类型红外分析仪对比,具有低功耗、性能稳定、便于维护操作、价格低廉的特点。

非分散型红外分析仪通过测量目标气体对光信号的吸收强度来达到浓度测量的目的。这类仪器通常包括3个基本部分:红外光源、样品池和探测器。大多数非分散多组分分析仪器都使用2个红外光源,通过测量2个光源的强度差来达到浓度测量的目的。

非分散型红外分析仪有3种主要形式:整体吸收型、负滤波型及正滤波型。整体吸收型光谱仪对任何气体都没有选择吸收性,其工作机理为红外辐射的整体吸光度;负滤波型分析仪通过滤光片或滤波池滤除特定波段光波来达到选择吸收的目的;与之相反,正滤波分析仪通过引入包含目标红外吸收气体的探测器来达到选择吸收的目的。

煤矿灾害指标气体的主要指标成分包括:甲烷(CH4)、乙烷(C2H6)、丙烷(C3H8)、异丁烷(i-C4H10)、正丁烷(n-C4H10)、乙烯(C2H4)、丙烯(C3H6)、乙炔(C2H2)、一氧化碳(CO)、二氧化碳(CO2)、氢气(H2)和氧气(O2)。其中氢气和氧气在中红外区没有吸收,需要用其他传感器来进行检测,其他组分的中红外区吸收光谱见文献[112-113]。

在400~4 000 cm-1波数范围(即中红外区)内,煤矿灾害指标气体均具有较强的吸收谱,因此,煤矿灾害指标气体的吸收谱基本分布在400~4 000 cm-1波数段,是红外光谱分析仪和非分散型红外气体分析仪进行煤矿灾害指标气体的分析的理论基础。

火灾气体光谱原位在线监测系统包括地面与井下设备两部分,监测系统的组成与布置,如图13所示。

图13 火灾气体光谱原位在线监测系统井上下拓扑图
Fig.13 Topological diagram of the in-situ online monitoring system for coal self-combustion gas products through spectroscopy

2)煤自燃标志气体检测的激光吸收光谱(TDLAS)技术。可调谐半导体激光吸收光谱(TDLAS)技术利用半导体激光器可调谐、窄线宽特性,通过检测气体的一条振转吸收线实现气体浓度的快速检测,避免了气体取样和其他气体干扰,是一种具有高灵敏、高分辨、快速检测特点的气体在线监测技术[114-118]

该技术主要包括煤自燃多组分指标气体激光器、激光电流与温度控制模块、快速光开关、气体吸收池、近红外光电探测器、前置放大电路、双相数字锁相放大电路等,煤自燃多组分指标气体TDLAS检测装置设计原理如图14所示,可实现煤自然特征气体O2、CH4、CO、CO2、C2H2、C2H4和C2H6浓度的同时监测。通过激光器各自的控制单元调节驱动电流和温度以改变输出波长和功率,使得激光器输出波长位于待测气体吸收谱线位置。多路信号发生器产生锯齿型扫描信号,分别加在激光器控制单元,使激光器输出波长扫描覆盖所选的气体吸收线谱线,同时信号发生器也产生高频正弦信号,用于调制输出波长和信号解调时的参考信号。经调制扫描后的各路激光通过光学耦合系统和激光准直器分别进入相匹配的长光程吸收池,对于CH4、CO、CO2、C2H2和C2H4五种气体,由于吸收波段相近,共用一个吸收池和探测器,可通过光开关或前端时分复用的锯齿波来依次对其测量。在3个吸收池出光端分别由Si探测器、InGaAs探测器以及中红外探测器得到吸收信号,再分别进入对应的前置放大器和锁相解调系统得到谐波信号,同时对高频调制的信号进行滤波处理得到带有光强变化信息的信号,用于对吸收信号进行光强修正。最终由数据采集系统对信号进行采集与处理,把数据传输到总的工控机系统进行处理、分析和保存。

图14 煤自燃多组分指标气体TDLAS检测装置原理[118-119]
Fig.14 Schematic diagram of TDLAS detection device for coal spontaneous combustion multi-component indicator gas[118-119]

抽气操作是由控制系统控制的抽气泵和电磁阀依次对8路监测位置、1路吹扫气体和1路校准气体进行抽取和排放。每抽取一次气体都经过3个相连通的吸收池,同时完成6种气体浓度的测量。

2.2 煤自燃特征温度光纤监测

光纤测温技术具有抗电磁干扰、灵敏度高、质量轻、尺寸小、成本低,适于在高温、腐蚀性等环境中使用的优点,还具有本征自相干能力强及在一根光纤上利用复用技术实现多点复用、多参量分布式区分测量的独特优势。因此,在国内外均取得了较好的应用效果[104-105]

目前,煤矿常用的分布式光纤测温系统[120-121]由激光器、波分复用器、传感光纤、探测器、采集卡和数据处理系统组成。激光器发出的脉冲光通过波分复用器进入传感光纤,脉冲光在传感光纤内传输时产生斯托克斯拉曼散射光和反斯托克斯拉曼散射光。斯托克斯背向散射光和反斯托克斯背向散射光再通过波分复用器进入探测器进行光电转换,高速采集卡对信号进行采集和累加平均后通过数据处理系统解调得到温度信息。

光纤测温传感器(RDTS)的感温光缆沿巷道安装到工作面(图15),再通过采空区的密闭墙延伸到采空区,感温光缆与井下RDTS分站相连接,RDTS分站实现温度信号的解调、结果的显示、存储,最终将温度信号通过以太网发送到地面监测系统。采空区内的感温光缆拟采用“L”形的布线方式,最终将温度数据采用算法实现采空区温度场的重建。此种布设方式可以较为全面地反映出采空区内部温度的变化情况,有助于分析采空区煤层自然发火导致的不同区域温度变化情况。如果采空区敷设光缆处附近煤层有自燃的趋势,该处的温度会升高,测量得到的在该点处的温度会有相应的改变。发火的速率可以根据测量得到的温度信息计算得到。依据这些信息,可以建立采空区自然趋势图,从而为判定采空区自然发火提供良。

图15 采煤工作面分布式光纤测温布置
Fig.15 Distributed optical fiber temperature measurement layout of coal mining face

3 煤自燃防治技术

煤自燃是我国煤炭开采的主要自然灾害之一。从20世纪50年代开始,煤炭自燃的防治逐渐引起国内外学者和现场工程技术人员的广泛关注。由于当时煤矿开采规模比较小、机械化程度低,主要采用的防治措施为均压技术和灌浆技术。近年来,综放开采技术得到了大力的推广应用,使煤矿的生产效率大幅提高,然而该方法使得采空区遗煤增多、冒落高度大、漏风严重,煤自燃事故频繁发生。为了保障矿井安全生产,防止煤自燃事故的发生,惰气、凝胶及物理阻化等防灭火技术被广泛使用,并取得了良好的效果。

1)灌浆防灭火技术是将水与黄泥、粉煤灰等按照适当的配比混合、搅拌,制成一定浓度的浆液,经输浆管道输送到可能或已经发生煤炭自燃的区域。浆液能够包裹煤体,隔绝氧气与煤体接触,防止煤体氧化,并具有保水增湿、吸热降温的作用,但易堵管、拉沟等。对此,西安科技大学和中国矿业大学等单位学者[122-127]采用多浆液材料复合及添加活性剂、悬浮剂等,提高了浆液的流动性以及堵漏、降温灭火性能。浆液其自身特性难以向高处堆积,无法解决高处的火灾,但由于灌浆防灭火技术成本低,目前仍是日常防灭火的主要措施之一。

2)惰气技术是指将惰性气体注入可能或者已经发生火灾的区域,稀释此空间内的氧气,达到防止火灾或扑灭火灾的目的,目前使用较多的惰性气体主要有CO2和N2。惰气技术的防灭火效果很大程度上由技术参数决定,注惰气的管路压力、管路直径、流量以及位置等技术参数的合理确定是保证惰气技术防灭火效果的基础。文献[128-130]基于煤自燃与氧浓度、氧化带宽度、漏风强度的关系, 确定了注氮技术的最佳参数,改进了煤矿井下注惰技术工艺,进一步推动了注惰防灭火技术的应用。目前,惰气技术已经在煤矿得到了广泛的应用,但是惰气不能长期起到防灭火的效果,且具有窒息性,因此惰气技术必须与堵漏、均压等措施配合使用。

3)高分子封堵防灭火技术主要通过灌注高分子封堵材料到漏风通道,切断矿井内因火灾形成的连续供氧条件,达到抑制矿井内因火灾的目的[131]。从20世纪80年代开始,国外一些拥有先进采矿安全技术的国家如波兰、英国、德国、法国、南非、澳大利亚、美国等研究多种用于煤矿井下采空区密闭、空洞填充、裂隙堵漏材料并在数十个国家推广应用。相比传统的粉煤灰、石灰、石膏与高分子纤维轻质充填材料、Aqualight、Tecfoam、Hydrafoam等材料、无机发泡水泥等无机材料[132-133],罗克休、聚氨酯及马丽散等有机高分子材料[134]因其抗压性好、堵漏效果好等 ,应用越发广泛,但其成本高,且在高温下分解放出有害气体;在高温下易燃烧,因井下高分子材料使用引发的火灾等事故频发,大幅限制了目前聚氨酯等的使用。

4)凝胶防灭火技术是指将基料、促凝剂和水按一定比例混合配制成水溶液,待水溶液发生“胶凝作用”形成凝胶后注入拟处理区域,通过凝胶材料的固水、吸热降温、堵漏风、抑制煤氧复合反应等特性,达到防灭火的效果。西安科技大学和中国矿业大学等学者[140-142]先后研制了无机凝胶、有机高分子凝胶、温敏凝胶、阻化凝胶等功能性凝胶,推进了凝胶防灭火技术的进步,但由于凝胶材料价格高,作用范围有限,使得凝胶防灭火技术现场使用成本高,限制了其在井下煤自燃防治中的大范围使用。

5)复合胶体防灭火技术是在凝胶防灭火技术基础上发展的一种介于固液之间的材料,初始状态下具有流动性,随着时间的推移,胶体凝固,流动性减弱,最终成为固态物质[143]。作为新型防灭火材料,复合胶体防灭火材料兼具了凝胶的固水、覆盖和封堵的特性,且成本低、耐高温、无毒无害等特点,防灭火性能显著。目前应用比较广泛的复合胶体有黄土复合胶体,泥砂复合胶体和粉煤灰复合胶体,以西安科技大学 [144-156]为代表,从20世纪90年代末开始不断对粉煤灰/黄土复合胶体的防灭火性能进行提升,此外,北京工业大学等[157-158]也在不断研发工艺更简单,防灭火性能更好的新型复合胶体材料;但由于涉及多种有机无机复合材料的现场添加和混合,复合胶体防灭火材料工艺及可控操作难,限制了复合胶体的使用地点和使用范围。

6)物理阻化剂是通过改变环境或煤的物理条件来防止煤自燃的药剂,主要包括一些卤盐类、铵盐类的物质,如CaCl2、MgCl2、NaC1和KC1等,这类物质具有的共同点就是吸湿性强,能够有效地将水分锁住。关于卤盐类物质阻化煤自燃的试验研究,国内外做了大量的工作[159-165],其阻化效果主要体现在煤自燃过程的物理吸附阶段,阻化机理主要为2个方面:①通过覆盖煤的表面活性中心,在煤体表面形成一层保护层,减少煤氧接触机会;②通过带入大量的水,借助水分蒸发时吸收大量的热量对煤体进行降温,延缓氧化反应速率。煤矿常用的物理阻化剂虽然成本低、具有较好的阻燃和防灭火效果,但对煤中的活性物质作用不明显,无法从根本上有效解决煤炭自然发火,而且其阻化效果随着时间推移逐渐消失,阻化时间较短。

在上述以防灭火材料为主体的防灭火技术之外,均压技术也常用来作为减少漏风的防灭火措施。我国淮南、辽源、开滦等矿区最早应用该技术,后来在其他矿区推广并加以创新[135-139]。国内外主要防灭火技术的特点与及优缺点见表11,这些防灭火技术虽然能够对煤自燃的治理提供帮助,但都存在一定的不足,尚不能从根本上杜绝煤自燃的发生。尤其是当前我国煤炭开采以大型矿井为主,煤炭产量高、开采强度大,煤自燃防治空间大、漏风严重,煤炭自燃防治困难。常规的灌浆、注惰气、注凝胶等技术对采空区遗煤控制范围有限,难以满足矿井安全高效开采的重大需求。因此,基于我国煤矿防灭火的严峻形势,煤矿科研工作者针对煤矿井下大面积复合采空区惰化降温、覆盖隔氧等煤自燃防治需求,提出了先进的煤自燃防治理论和技术,研发了新型矿井防灭火装备,为我国煤矿的安全生产提供了技术支撑,因此对近年来新兴的防灭火技术进行简要介绍。

表11 现有防灭火技术概述
Table 11 Overview of existing fire-fighting technologies

技术名称技术介绍优点缺点灌浆技术通过将水与黄泥、粉煤灰等不燃性固体材料按一定配比制成浆液,通过泥浆泵送至井下容易发生煤自燃的地点能够吸热降温,且工艺简单,成本较低只流向地势低的部位,堆积性差;容易形成“拉钩”现象;易跑浆和溃浆,恶化井下工作环境惰气技术将N2、CO2等惰性气体注入采空区,稀释此空间内的氧气,从而防止煤的氧化自燃或者扑灭火灾降低氧气浓度,可使火区内瓦斯等可燃气体失爆;对井下设备无腐蚀易随漏风扩散,降温灭火效果能力弱高分子封堵防灭火技术通过减少漏风通道,切断矿井内因火灾形成必须的连续供氧条件,达到有效抑制矿井内因火灾的目的抗压性好、堵漏效果好;能够隔绝氧气进入煤体工作量大,成本高,且在高温下分解形成有害气体;使用过程中由于化学反应释放热量,易燃烧促进煤的氧化自燃凝胶及复合胶体防灭火技术凝胶可渗流进入到煤体裂隙及孔隙中,胶凝后就堵塞了这些孔隙和裂隙,减少了漏风;此外,对于有机凝胶,其较强的胶体附着力可将碎煤凝结包裹起来,能够隔绝煤与氧气的接触包裹煤体,耐高温;对局部火源治理效果明显流量小,流动性差;长时间放置后胶体会龟裂形成裂隙均压技术主要是采用风机、风窗、调压气室等调压手段,改变通风系统内的压力分布,降低漏风通道两端压差来减少漏风的措施经济、实用、实施简单,效果较好如果控制不当,可能引发火灾,造成严重后果;对工作面巷道顶煤自燃、上分层采空区自燃、煤柱自燃预防作用不大

3.1 煤自燃复合阻化技术

阻化剂作为一种防治煤矿火灾的手段及技术方法,现已经广泛运用到煤矿井下的实际工作当中,在一定程度上能够有效的防治煤自燃火灾的发生。目前,运用到煤矿防灭火当中的阻化剂按照其阻燃的机理和作用方式可以分为物理阻化剂、化学阻化剂和复合阻化剂。

为了解决物理阻化剂作用时间短、阻化效率低的问题,国内外学者提出利用化学阻化剂改变煤的结构,消除煤的活性官能团,主要是基于煤低温氧化的动力学原理,利用了自由基在煤氧化自燃过程中的作用,通过引入抗氧化剂,捕获链式反应过程中产生的自由基,中断链式反应过程中链的传递,或者将煤中低温氧化的活性官能团进行惰化,使其生成稳定的结构,提高氧化反应的反应活化能,增加反应的难度,以此来抑制煤的氧化自燃[166-174]。常用的化学阻化剂主要包括聚乙烯醇、原花青素、抗坏血酸、离子液体等,使用化学阻化剂处理后的煤样自由基浓度、羟基浓度降低,表现出良好的阻化作用。

化学剂阻化剂具备了优异的阻化煤自燃性能,但由于其成本高,无法在煤矿现场大规模使用,从而限制了其大范围的推广应用。同时,单一的物理或化学阻化剂难以满足现阶段煤矿煤自燃低成本、持久防治的需求,因此部分学者将物理阻化剂和化学阻化剂各自的优势结合起来,先后研发出多种物理-化学复合阻化剂[175-179],综合了物理阻化剂吸湿降温的优势以及化学阻化剂中断自由基链式反应的特点。

基于此,中国矿业大学通风防灭火团队提出了阻化离子自循环的煤自燃链反应关键基团的氧化还原双重阻断机制,通过阻断煤链循环中关键的羟基自由基和碳自由基精准高效阻断煤氧化反应,实现了煤原生活性基团化学惰化基础上的突破,为新型防灭火材料的研发提供了理论支撑。

在持续有效的氧化还原高效化学阻化剂的研究基础上,中国矿业大学通风防灭火团队又提出了低成本的多酚类化合物与无机盐组成的螯合阻化剂。多酚类化合物中的苯基结构与无机盐金属离子发生螯合作用,提高了临位酚羟基的反应或然率,使得螯合阻化剂提供更多的电子捕获羟基自由基和过氧化物,生成稳定的半醌自由基和水。该阻化剂与常规的羟基和过氧化物抑制剂相比,羟基自由基的清除率提高了75%以上,过氧化物的清除率提高了50%以上,经阻化处理后,容易自燃的煤转变为自燃煤,有效降低了煤氧反应性,实现了煤自燃的高效阻化。

3.2 三相阻化泡沫防灭火技术

为了治理矿井煤炭自然发火,注浆、惰气、喷洒阻化剂等技术被广泛应用于煤矿现场,这些技术对于防治煤自燃保证煤矿安全生产起到重要作用,但在应用过程中均存在一定的缺陷。如注浆技术易形成“拉沟”现象,泥浆堆积性弱、向低处流淌;注惰技术防灭火周期短,惰气难以在采空区长时间滞留;阻化剂的用量大、成本较高等。针对现有技术存在的问题,中国矿业大学通风防灭火研究所提出了三相泡沫防灭火技术,集固、液、气三相材料的防灭火作用效果一体,并在全国范围内60多个矿井推广应用。在此基础上,为了进一步提高三相泡沫对煤体的持久阻化效果,笔者提出了三相阻化泡沫新型防灭火技术,创新性地提出将阻化剂加入泡沫体系内,借助防灭火泡沫强扩散、高堆积性将阻化剂输送至采空区深部,达到持久阻化采空区遗煤的效果。

3.2.1 三相阻化泡沫阻化煤自燃机理

近年来,中国矿业大学通风防灭火研究所围绕化学阻化剂进行了大量研究,研制出高效抑制煤自燃的化学阻化剂[177, 179],抑制煤自燃的原理如图16所示。阻化剂中含有能够抑制和消除煤中主要活性结构的阻化离子,能与煤氧化自燃过程中形成的羟基自由基、过氧化物等反应,使其转化成较为稳定的半醌自由基和水,从而起到消除煤中羟基和过氧化物活性物、中断煤氧链反应的作用,在本质上改变了煤的自燃特性,使得煤体的氧化活性变弱。

图16 阻化剂抑制煤自燃机理示意[179]
Fig.16 Schematic diagram of the mechanism of inhibitors inhibiting coal spontaneous combustion[179]

3.2.2 三相阻化泡沫产生机理

三相阻化泡沫是以水、气体(氮气或压风)以及固体物质(阻化剂、粉煤灰或黄泥)组成[180]。由于粉煤灰(或黄泥)固体颗粒表面亲水性强,且浆体溶液中含有大量的金属离子,因此单一表面活性剂或普通发泡剂难以使含粉煤灰等固相颗粒的溶液充分起泡。

为此,针对三相阻化泡沫各组分的物化特性,笔者研制了一种具有低表面张力、优异发泡性能、适用于阻化泡沫体系的发泡剂。在三相阻化泡沫体系内,发泡剂分子吸附在亲水性的粉煤灰颗粒表面,在表面形成亲水基朝向固相、疏水基朝向液相的定性吸附,将亲水的粉煤灰颗粒变性为疏水性,从而使其易于粘附在气泡液膜上;此外,发泡剂分子可以降低溶液的表面张力,使液体在与气体混合过程中更易起泡形成大量的气泡,最终产生稳定的三相阻化泡沫[180]

3.2.3 三相阻化泡沫产生装置及制备流程

根据三相阻化泡沫固相颗粒的特征,笔者基于射流喷射原理,研制了一种适用于含颗粒溶液的发泡器,如图17所示。三相阻化泡沫发泡器主要包括发泡器筒体、文丘里管、集流器、叶轮等部件。在发泡器筒体内设置一个文丘里管,使含固相颗粒的浆液在文丘里管作用下形成射流,同时借助其扩散段四周预设的孔洞吸入气体,实现气、液、固三相的初步混合;随后高速运动的泡沫泥浆在集流器、旋转叶片等结构作用下再次碰撞、分散,最终产生均匀致密的三相阻化泡沫。

图17 三相阻化泡沫发泡器实物及内部结构
Fig.17 Physical and internal structure of the inhibiting three-phase retarding foam foamer

在煤矿现场制备三相阻化泡沫用于防治井下煤自燃,主要包括制浆和发泡2个过程。首先,在地面制浆站中,将一定比例的水与阻化剂、粉煤灰(或黄泥)搅拌混合形成均匀的泥浆,通过矿井地面与井下的垂直高差或者利用压力泵将制备得到的泥浆输送至井下;其次,借助专用螺杆泵将发泡剂定量添加至泥浆管路中,氮气与泥浆同时进入发泡器,含发泡剂和阻化剂的粉煤灰(或黄泥)浆液与氮气在发泡器内经充分混合、起泡,产出含粉煤灰等固相颗粒的三相阻化泡沫,通过采空区预埋管、工作面架间插管或钻孔灌注等方式输送至煤矿井下需要防灭火的区域。

3.2.4 三相阻化泡沫防灭火特性及应用效果

三相阻化泡沫兼有了注浆、注氮气、惰气泡沫、喷洒阻化剂等防灭火技术优势,同时又克服了上述技术存在的一些问题。粉煤灰(或黄泥)泥浆经氮气发泡后形成膨胀超过20倍的三相阻化泡沫,体积大幅增加,能够在大空间采空区内迅速扩散、向上堆积(图18),可以充分覆盖采空区高位点的浮煤等自燃隐患点,有效避免了一般注浆存在的“拉沟”、难以堆积等缺点。同时,三相阻化泡沫中携带的粉煤灰、黄泥等固体颗粒可以较长时间地稳定泡沫,使其充分覆盖润湿煤体;此外,即使在泡沫失水破裂后,体系中含有的粉煤灰、黄泥等物质仍可对浮煤起到较好的覆盖效果,一定程度上可以阻碍煤对氧气的吸附。与普通泡沫不同,三相阻化泡沫中携带的阻化剂能够改变煤体的化学结构,破坏煤体表面的活性基团,有效抑制煤氧的结合及自由基的链式反应,对煤自燃有很好的阻化效果。

图18 三相泡沫高位堆积覆盖煤堆
Fig.18 High-level accumulation and covering coal piles of inhibiting three-phase retarding foam

三相阻化泡沫防灭火技术已在神东补连塔矿、新汶龙固矿、义马耿村矿、新集二矿、铁法大兴煤矿、平煤六矿等多个矿井的煤自燃防治工程中成功应用,并取得了良好的防灭火效果,现场应用如图19所示。潞新一矿5242工作面回采期间,由于采空区浮煤量大、回采速度慢,从而引起采空区内煤炭自然发火形成高温火区,气样分析结果表明采空区内CO体积分数最高达到1 500×10-6,为了快速处理采空区内的煤自燃高温隐患,保证5242工作面的安全顺利回采。该矿利用井下可移动式制浆罐制备泥浆,以注氮管路作为氮气来源,同时在井下构建三相阻化泡沫制备系统,通过钻孔向采空区大流量灌注三相阻化泡沫,实现对高温区域的快速充填覆盖、降温灭火。应用三相阻化泡沫技术后,采空区内CO体积分数降低至20×10-6以下,有效遏制了采空区的高温隐患,保障了5242工作面后续的安全回采[181]

图19 井下连接三相阻化泡沫发泡器
Fig.19 Connecting the generator of three-phase retarding foam

3.3 凝胶泡沫覆盖隔氧防灭火技术

惰气泡沫、三相阻化泡沫等材料具有优异的渗流扩散性能,在治理煤矿井下采空区煤炭自燃过程中表现出优异的堆积性和高位灭火性能。然而,上述这些泡沫材料均存在着失水破裂速度快、稳定时间短的问题,从而造成泡沫对采空区的覆盖隔氧周期短,对煤自燃的持续防灭火效果较差。因此,国内外学者将高保水凝胶材料引入泡沫体系中,将凝胶的高保水、长防灭火周期与泡沫的强扩散、高堆积性优势相结合,开发出了以凝胶为稳定剂的凝胶泡沫防灭火材料,显著增强了泡沫稳定性、延长了其防灭火周期。为了制备得到高性能的凝胶泡沫材料,国内外学者[182-184]将丙烯酸、丙烯酞胺、水玻璃等物质掺入到水基泡沫后制得凝胶泡沫,其稳定时间长达30 h以上,但由于该类泡沫未实现泡沫液膜的完全凝胶化,因此在放置一段时间后泡沫体就开始逐渐有水分析出,无法达到持久覆盖遗煤防治煤自燃的效果。

为此,针对现有防灭火凝胶泡沫技术存在的问题,为了实现对煤炭自然发火的持久防治,笔者研发得到能够长期保水稳定、具有成膜隔氧功能的凝胶泡沫覆盖隔氧防灭火材料[185]

3.3.1 凝胶泡沫形成机理

凝胶泡沫是以空气(或氮气)作为分散相、凝胶作为连续相的体系,而连续相则是由稠化剂、交联剂以及发泡剂等原料形成的高黏度凝胶溶液。为了实现对泡沫液膜的凝胶化,笔者研制了能够与发泡剂兼容的稠化剂和交联剂,其中稠化剂是由聚合物XG和聚合物HPG制得的协同聚合物,交联剂是一种缓释型有机硼化物。

在泡沫液膜内,稠化剂和交联剂的整个反应过程可概括为2个阶段。首先,稠化剂中XG聚合物的双螺旋分子链和HPG聚合物的聚甘露糖主链通过氢键连接,形成较高分子量的协同聚合物,该物质是一种介于本体凝胶和胶态分散凝胶之间的弱凝胶三维网络结构;随后,交联剂在泡沫液膜内缓慢释放出B(OH)4-离子,与协同聚合物结构中的邻位顺式羟基发生化学反应形成交联离子B/顺式羟基键将较弱结构的弱凝胶网络结构进一步连接,逐渐在泡沫液膜内形成高强度的保水凝胶网络结构,形成凝胶泡沫防灭火材料。

3.3.2 凝胶泡沫制备系统及工艺流程

针对高黏度混合溶液稠度高、不易发泡的难题,笔者基于高速旋流碰撞原理,研制了适用于高黏度溶液高效发泡的发泡装置,如图20所示。在发泡装置筒体内,分别设置了液体旋转导流叶片和气体加旋叶片,使得发泡溶液和压风在筒体内达到充分碰撞破碎和混合均匀的效果,从而产生高膨胀倍率的凝胶泡沫体。在此基础上,构建了基于压风系统、供液系统和发泡装置为一体的凝胶泡沫制备系统。

图20 凝胶泡沫发泡装置实物[11]
Fig.20 Physical image of gel foam foaming device [11]

凝胶泡沫制备流程主要包括制备混合溶液和发泡2个过程。

首先,将发泡剂、稠化剂和交联剂等原料在水中溶解并充分搅拌,制备得到混合均匀的发泡溶液;其次,利用螺杆泵将混合溶液泵送至发泡装置内,同时通入压风对高粘度溶液进行破碎和鼓泡,最终形成发泡倍数≥10倍的细腻均匀的凝胶泡沫。

3.3.3 凝胶泡沫技术防灭火特性

与传统的水基泡沫、三相泡沫相比,凝胶泡沫不仅具备了泡沫材料的强扩散和高堆积性能;同时由于液膜内的凝胶结构,使得凝胶泡沫的稳定时间更长,其半衰期可达到90 h以上,表现出更为优异的保水性能,在利用凝胶泡沫充填覆盖采空区后可以起到长期润湿煤体、降低温度的效果。

由于泡沫的热力学不稳定特性,在长时间放置后气泡内的气体将逐渐逸散,从而导致泡沫逐渐破裂、坍塌,最终使得泡沫的防灭火作用消失。笔者研制的凝胶泡沫材料首次具有了胶体成膜性能,泡沫破灭后仍可以在遗煤表面形成一层致密的隔氧膜(图21),较传统的水基泡沫、三相泡沫等具有更好的保水与隔氧性能,对遗煤的覆盖时间可达1年以上,实现了对煤自燃的持久防治。

图21 凝胶泡沫成膜性能[11]
Fig.21 Film-forming properties of gel foam [11]

3.3.4 凝胶泡沫应用效果

凝胶泡沫是一种集泡沫、凝胶和惰气等技术优势为一体的新型防灭火泡沫材料,其材料绿色环保、来源广、不污染井下环境,适用区域较为广泛。目前,凝胶泡沫防灭火已经在新集二矿、大兴煤矿等多个矿井成功应用,凝胶泡沫井下喷射效果如图22所示,有效治理了矿井的煤炭自燃隐患,取得了良好的应用效果。

图22 矿井巷道中的凝胶泡沫[11]
Fig.22 Gel foam in the mine tunnel [11]

新集二矿111300工作面回采期间上隅角位置CO体积分数最高增长至100×10-6、温度达到49 ℃,说明采空区内遗煤氧化加剧,有自然发火趋势。为此,通过向上隅角挡墙内灌注凝胶泡沫治理采空区遗煤的氧化自燃,并连续灌注8 d。应用凝胶泡沫技术后,实现了对采空区大面积遗煤的覆盖隔氧,有效治理了采空区的高温氧化点,上隅角CO体积分数降低至5×10-6以下,温度下降至20 ℃左右,应用效果显著,保障了111300工作面后续的安全顺利回采[186]

3.4 无机固化泡沫堵漏防灭火技术

煤矿井下由于裂隙等漏风通道的存在导致氧气与松散煤体接触,最终在采空区等区域形成煤炭自然发火隐患。现阶段,防治煤自燃最为有效的方式就是利用堵漏材料对漏风裂隙进行封堵,减少或者杜绝氧气供给,阻止松散煤体氧化。现有的粉煤灰三相阻化泡沫、凝胶泡沫等技术在覆盖大面积采空区遗煤防治煤自燃等方面取得良好的应用效果;然而,由于上述的泡沫材料无法实现固化,不能有效地加固和封堵压酥煤柱等区域的漏风裂隙,因此导致其堵漏风效果不佳。矿用聚氨酯泡沫等有机堵漏材料可以快速起泡和固化,能对煤矿井下漏风裂隙进行快速堵漏,但该技术成本高,而且应用过程中发生化学反应放热量高,极易引发井下煤炭自燃等火灾事故[187]。因此,无机发泡类堵漏材料越来越引起国内外学者的关注[188-189],但目前对无机类泡沫材料的凝结固化机理尚未阐释清楚,同时缺乏大比重复合浆体的混合、发泡技术等方面的研究,导致现有无机泡沫技术难以满足矿井采空区等区域堵漏风的需求。

为此,笔者根据矿用聚氨酯泡沫等有机堵漏材料和无机发泡类材料存在的问题,在现有泡沫材料的基础上,提出了高倍数无机固化泡沫堵漏技术[190]

3.4.1 无机固化泡沫凝结固化机理

无机固化泡沫堵漏防灭火技术是以水泥、粉煤灰和水为基材,通过物理搅拌和发泡方式产生泡沫流体应用于井下裂隙封堵。为了实现对粉煤灰复合浆体的快速发泡和凝结,笔者研制了适用于水泥和粉煤灰高碱性体系的复合表面活性剂和促凝剂。复合表面活性剂能够对疏水性的粉煤灰颗粒改性,使其在气液界面发生不可逆吸附,提高泡沫的聚并和稳定性;促凝剂能够促进水泥和粉煤灰在泡沫孔壁内的水化反应,产生的水化产物在泡沫表面形成一层薄薄的钙矾石晶体(Ettringite),同时生成少量的纤维状水化硅酸钙凝胶(C-S-H)和六方板状的氢氧化钙(CH)附着在边界(图23),能够对粉煤灰颗粒起到桥接、固化的作用[191]

图23 泡孔壁凝结固化微观图像[190]
Fig.23 Microscopic image of cell wall condensation and solidification [190]

3.4.2 无机固化泡沫制备系统和应用工艺

为解决水基泡沫与高密度复合浆体不易均匀混合、发泡倍数低的难题,笔者研发了以中空螺旋混合器为核心部件的无机固化泡沫产生装置(图24)。中空螺旋混合器可使水基泡沫从多个导流口分次添加到浆液体系内部,避免了普通混合装置中一次添加水基泡沫导致的破泡率高、浆液发泡倍数低的问题,同时中空螺旋杆带动泡沫和复合浆体螺旋向前运动,显著提高泡沫与浆体的混匀程度。

图24 无机固化泡沫产生装置
Fig.24 Inorganic solidified foam generator

高倍数无机固化泡沫制备工艺可以分为3个部分,主要包括复合浆体的混合搅拌、水基泡沫的制备以及复合浆体和水基泡沫的混合。首先把水泥、粉煤灰、促凝剂等原材料使用干粉搅拌器进行混合,然后加入水进行搅拌(水灰比为0.4);其次将复合表面活性剂在水中稀释77倍,然后通过自制的孔隙式水基泡沫发泡器,在接有压风的情况下进行发泡形成细腻均匀的水基泡沫;最后将水基泡沫与复合浆体按一定的流量比在混合器中扰流混合,最终形成高倍数无机固化泡沫流体。

3.4.3 无机固化泡沫堵漏防灭火特性及现场应用

为了研究无机固化泡沫对煤岩裂隙的堵漏风效果,笔者在试验搭建了煤矿隔离煤柱及采空区煤岩裂隙试验平台,对比分析了破碎煤块、稠化砂浆以及无机固化泡沫对裂隙的封堵效果,结果表明无机固化泡沫流体在煤岩裂隙中的渗透能力更强,材料凝结后对煤体的粘附固结效果好、整体性强(图25),能够有效封堵漏风裂隙,表现出优异的堵漏防灭火特性。

图25 无机固化泡沫与煤体固结界面[191]
Fig.25 Consolidation interface between inorganic solidified foam and coal[191]

无机固化泡沫技术目前已在山东鲁泰煤业有限公司鹿洼煤矿、枣庄矿业集团新安有限公司等多个煤矿企业成功应用。鹿洼煤矿4303(1)工作面和邻近已回采完毕的4301(1)工作面隔离小煤柱由于受力作用被压酥,造成漏风风流不断地从4303(1)工作面涌入4301(1)采空区,现场测得4301(1)密闭内CO和O2体积分数分别为27×10-6和15%。为防止4301(1)采空区遗煤自然发火,开始在工作面回风隅角埋管压注无机固化泡沫,对压酥煤柱及附近采空区的漏风裂隙进行封堵,井下应用如图26所示。当压注无机固化泡沫约27 m3后,采空区内CO、O2体积分数开始迅速下降,最终分为稳定在9×10-6和6%,无机固化泡沫堵漏防灭火技术有效封堵了鹿洼煤矿井下的漏风裂隙,保障了该矿4303(1)工作面的安全高效生产。

图26 无机固化泡沫井下装置[191]
Fig.26 Device of inorganic solidified foam in coal mine [191]

3.5 稠化砂浆防灭火技术

灌注砂浆是煤矿井下采空区防灭火常用的技术手段之一,尤其是在部分缺土、少水的地区,应用更加广泛。典型地,我国的神东煤田地表被大面积的松散砂层覆盖,山砂资源丰富,厚度可达10~20 m,为制备砂浆防治井下煤自燃提供了方便。然而,对于传统的注砂技术而言,应用过程中的水砂比为一般为7∶1~11∶1,防灭火应用过程中需要消耗大量的水资源;此外,制备得到的砂浆在井下输送和采空区灌注过程中易脱水、水砂分离,沉淀的山砂不仅极易磨损管路,同时山砂因颗粒较大对采空区内煤体的包裹隔氧作用不理想,对煤自燃的防治效果不佳。因此,笔者及其团队成员针对神东矿区的特殊情况,经过长期的科研攻关,研制出一种能确保山砂不脱水、不堵管,而且无毒害、不污染环境的KDC型稠化剂[192-196],与山砂混合后最终制得稠化砂浆。

3.5.1 KDC型稠化剂悬砂原理

KDC型悬砂稠化剂是一种经特殊工艺从植物中提取得到的多糖聚合物,其分子结构为直链型(1→4)链合的β-D-甘露糖醛酸(M)和α-L-古罗糖醛酸(G)的无规则嵌段共聚物(G是M在C-5位的立体异构体)。

该稠化剂溶解于水形成溶液后,接触到Ca2+、Pb2+等二价金属阳离子时(Mg2+除外)会发生化学反应形成具有三维网络结构的凝胶。以G嵌段与二价金属离子的反应为例,将Ca2+等加入到KDC型悬砂稠化剂溶液后,两者相互交联在溶液内形成三维立体网络结构,致使溶液体系的粘度增大、保水能力增强,体系的弹性内聚作用使得溶液具有稳定悬砂的性能[192-193]

3.5.2 稠化砂浆的制备及灌注工艺

此外,笔者及其团队成员根据神东矿区防灭火工作的需求,构建了稠化砂浆地面制浆系统,主要包括稠化剂制备系统、电气控制系统和砂浆生产系统3个部分,如图27所示。其中,稠化剂制备系统主要包括消化罐、热水碱液罐、搅拌机、泵等装置;电气控制系统由PLC全程控制,利用测控仪表精确测量温度和液位情况;砂浆生产系统则是由搅拌机、制浆罐、提砂装置等构成。

图27 地面稠化砂浆生产系统
Fig.27 Ground thickened mortar production system

利用上述系统,经稠化剂制备、加砂、搅拌等过程,制备得到均匀稳定的稠化砂浆;砂浆具有较高的粘度和良好的流动性,即使放置48 h后也没有出现水砂分离的分层沉淀现象,稠化砂浆效果如图28所示。稠化砂浆中稠化剂的使用体积分数仅为0.4%,其溶液的黏度值为水的1 500多倍,可悬浮砂、黄泥和粉煤灰等固态物质,较少用量时就能在砂浆中形成松散的三维网状结构,达到良好的悬砂稳定效果,使用成本较低。

图28 制浆罐中稠化砂浆效果
Fig.28 Effect picture of thickened mortar in a slurry tank

为了降低注砂过程对采煤工作面正常生产的影响,在对采空区煤自燃进行治理时采用煤柱打钻灌注砂浆的工艺;针对神东矿区现场条件,在地面生产制得稠化砂浆后,利用槽车将砂浆运送至钻孔注浆位置,利用注浆泵将稠化砂浆灌注到钻孔内。

3.5.3 稠化砂浆应用效果

稠化砂浆技术先后在神东补连塔矿、大柳塔矿活鸡兔井进行了应用,取得了良好的防灭火效果。针对神东矿区煤层走向长,注浆输送管路倍线小的问题,笔者提出了固定制浆、移动注浆的稠化砂浆防灭火应用工艺,即通过在地面建立制浆站,利用地面充足的山砂资源、水资源和便利的供电设施等条件制得稠化砂浆,然后再利用专用槽车将砂浆运输至井下注浆位置,通过可移动式注浆泵向防灭火区域灌注稠化砂浆,稠化砂浆技术现场应用如图29所示。

图29 稠化砂浆技术现场应用
Fig.29 Field application of thickened mortar technology

稠化砂浆技术经过在神东矿区的成功应用,体现出了其操作方便、施工便捷等优势,现场应用表明向采空区灌注稠化砂浆后漏风量明显降低,注浆后采空区内CO等指标气体均维持在较低浓度,采空区未出现任何煤炭自然发火征兆,防治煤自燃效果显著,有效保障了补连塔矿31305、31306等工作面的安全开采,具有良好的矿井防灭火应用前景和较大的推广应用价值。

3.6 液氮(二氧化碳)防灭火技术

三相阻化泡沫、凝胶泡沫、稠化砂浆等技术在防治煤自燃过程中得到了广泛的应用,上述技术对于采空区遗煤的持久阻化、覆盖隔氧等起到关键作用,有效预防了矿井煤自燃的发生。在上述技术基础上,为了对煤自燃高温点、隐蔽火区等区域进行快速灭火降温,国内外学者提出液氮(二氧化碳)技术对煤自燃高温隐患进行处理,利用液氮相变吸热的特性对火区快速灭火降温。液氮(二氧化碳)气化时强烈的膨胀扩散(在15 ℃,0.1 MPa条件下1 t液态二氧化碳可气化约640 m3和降温效应使得采空区注液氮(液态二氧化碳)比注常规氮气(二氧化碳)具有更好的防灭火性能。

3.6.1 液氮(二氧化碳)防灭火原理

冷却降温:液氮(二氧化碳)气化吸收大量的热(1 kg液氮气化成20 ℃气体时吸热约432.93 kJ),能有效降低火区周围介质温度。

正压驱氧:密闭区域注入的液氮(二氧化碳)气化后可以膨胀数百倍,充满密闭区域形成正压,减少漏风。

惰化抑爆:注入液氮(二氧化碳)使火区内氧气浓度降至煤自燃极限氧浓度以下,能有效抑制煤的自燃。另外,当采空区发生煤自燃后,注入的液氮(二氧化碳)与易燃易爆气体混合,可以缩小易燃易爆气体的爆炸范围。

吸附抑制:代替氧气与煤的微观表面进行交换吸附,抑制或者减缓遗煤的氧化进程[194-195]

3.6.2 液氮(二氧化碳)防灭火工艺

液氮(二氧化碳)防灭火工艺根据实际需要可以设计为地面钻孔直注式和井下移动直注式。地面钻孔直注式是拟处理区域距离地面较近的情况下采用的工艺,其具体应用流程为:将液氮(二氧化碳)装入专用的储罐,利用矿车运送到使用地点,再将储罐连接至压送设备,液氮(二氧化碳)借助增压器或者自身的压力,沿钻孔从地面注入拟处理区域(图30)。相对常温氮气(二氧化碳)而言,此工艺提高了液氮(二氧化碳)的灌注效率,实现液氮(二氧化碳)的高效率、大冷量输送。但是液氮(二氧化碳)在输送过程中极易汽化,需要对管路采取一些保冷绝热措施,否则实际到达拟处理区域的很可能为气液混合两相流,不仅会降低液氮(二氧化碳)的吸热降温作用且会对管道造成严重的损坏。

图30 地面钻孔直注式[199]
Fig.30 Ground drilling direct-injection technology[157]

当难以将液氮(二氧化碳)从地面直接注入到拟处理区域时,可以使用矿车运输储液罐,将液氮(二氧化碳)从地面运送到井下拟处理区域附近,然后通过预先设置的密闭墙或者钻孔注液氮(二氧化碳),如图31所示。该工艺可以将储液罐运送至拟处理区域附近,不需要进行长距离的地面钻孔施工,且减少了液氮(二氧化碳)输送过程中汽化的可能,显著提高了防灭火效果。

图31 井下移动直注式[199]
Fig.31 Undergroud hole mobile direct-injection technology[157]

3.6.3 液氮(二氧化碳)技术现场应用效果

液氮(二氧化碳)降温快、来源广、成本低、不污染井下环境,应用前景好。目前,液氮(二氧化碳)防灭火技术已经在羊场湾矿、余吾煤矿和铁法大兴煤矿等多个煤矿应用成功[196-199],地面向可移动式储液罐加注液态二氧化碳(图32)。应用该技术有效治理了矿井采空区的煤自燃高温隐患点和高温火源,取得了良好的应用效果。

图32 地面槽车将液态二氧化碳注入井下可移动式储液罐[199]
Fig.32 Liquid carbon dioxide injected into a mobile anti-fire device by the tank car[199]

羊场湾煤矿某工作面回采过程中上隅角CO体积分数达到380×10-6,且有继续上升的趋势,由此推断采空区遗煤可能已经氧化自燃。因此,对该工作面采取灌注液氮措施,注入液氮15 d后上隅角CO体积分数明显下降,由注液氮前的392×10-6逐渐下降至50×-6以下,并趋于平稳。另外,注液氮后上隅角温度由34 ℃逐步下降至26 ℃左右;回风流的温度快速下降到29 ℃左右,之后持续下降并稳定于26 ℃左右。采用液氮防灭火技术后,工作面上隅角CO浓度下降明显且降温效果良好,说明采空区内遗煤自燃得到有效抑制,保障了工作面的正常开采[196-199]

4 我国煤矿煤自燃防治研究展望

目前,国内外学者从煤自燃机理、煤自燃监测预警和防治技术方面进行了积极探测,取得了较多的创新性成果,推动了我国煤炭资源的安全高效开采。近年来,随着我国煤矿智能化、精准化开采水平的日益提高,对矿井火灾防治提出了新标准,安全是我国煤矿智能精准开采的重要保障,因此,综合实现矿井火灾监测指标信息化、预警智能化、火源辨识与防治技术控制精准化、防灭火材料绿色化成为我国煤矿火灾防治的发展要求。为此,提出以下建议和展望。

1)在矿井火灾监测指标信息化方面,进一步深度解析煤自燃的过程机理和特性,从煤大分子结构逐步活化的空间时间尺度研究不同种类基团反应路径及特征产物生成的相互影响,探究煤自燃尤其是缓慢氧化阶段的监测指标精细化标准,与大数据技术融合,实现矿井火灾监测指标的信息化;强化煤自燃标志气体、温度等井下快速监测的红外和激光光谱技术,发展智能化开采中隐蔽火源发生的直接探测技术,建立智能开采平台下的煤自燃发生发展信息指标模型和数据信息平台,为矿井火灾智能预警提供数据支撑。

2)在矿井火灾预警智能化方面,关键是火灾监测信息的大数据处理、异常信息的识别与自学习,进而实现矿井火灾智能化预警平台的构建。因此,需要加强影响煤自燃监测指标的地质因素、开采因素、井下动力因素等信息反馈系统的发展,建立多因素共存下煤自燃监测信息异常因素辨识的自反馈学习体系,建立煤自燃预警分级指标和异常因素辨识处置专家系统,构建煤自燃监测信息进步学习的智能化预警平台实现煤自燃的精准分级预警,为火源精准辨识提供依据。

3)在火源辨识精准化方面,基于井下不同位置处的智能化预警信息,结合透明地球物理方法,以多物理场耦合和空间云计算为技术支撑,实现隐蔽火源区域信息透明化。因此需要发展区域信息探测技术,精细化透明化隐蔽火源周围的区域信息,建立与智能开采一体的区域化信息探测平台,提出火源信息反演方法,构建网格化隐蔽火源空间的多物理场信息系统,实现火源的精准化辨识,为矿井火灾技术的精准实施提供科技支撑。

4)在绿色煤自燃防治技术方面,针对高分子等有机防灭火材料日益凸显的放热、燃烧、促进煤自燃等问题,国家煤矿安监局于2020年3月8日组织起草了《煤矿井下反应型高分子材料安全管理办法》,提出要对高分子材料的应用严格控制,在井下充填、加固等领域应谨慎使用高分子材料。为此,应更多地研制以无机材料为主体的低成本、无放热、无污染的矿用防灭火材料。为了减小防灭火材料对矿井环境的影响,研制矿用的绿色发泡剂,降低对井下环境、地下水的污染,在此基础上研发高膨胀倍率的发泡体材料以降低煤矿企业的防灭火成本。根据各类防灭火材料的特点,研发适用于煤矿井下狭小空间的自动化程度高、操作便捷、耗能低、体积小的制备装置及系统,从而快速高效制备防灭火材料用于治理煤自燃隐患,为煤自燃高效防治提供关键技术支持。

参考文献(References):

[1] 武 强,涂 坤,曾一凡,等. 打造我国主体能源(煤炭)升级版面临的主要问题与对策探讨[J].煤炭学报,2019, 44(6):1625-1636.

WU Qiang,TU Kun,ZENG Yifan,et al. Discussion on the main problems and countermeasures for building an upgrade version of main energy (coal) industry in China[J].Journal of China Coal Society,2019,44(6):1625-1636.

[2] 韩建国.能源结构调整“软着陆”的路径探析——发展煤炭清洁利用、破解能源困局、践行能源革命[J].管理世界,2016(2):3-7.

HAN Jianguo. Analysis on the path of the “soft landing” of energy structure adjustment-developing clean coal utilization, solving the energy dilemma, and practicing the energy revolution[J].Management World,2016(2):3-7.

[3] 中国电力传媒集团能源情报研究中心.中国能源大数据报告(2019)[R].北京:能源情报研究中心,2019.

[4] 谢和平,吴立新,郑德志. 2025年中国能源消费及煤炭需求预测[J].煤炭学报,2019, 44(7):1949-1960.

XIE Heping, WU Lixing, ZHENG Dezhi. Prediction on the energy consumption and coal demand of China in 2025[J].Journal of China Coal Society,2019, 44(7):1949-1960.

[5] 聂百胜,黄 鑫,薛 斐,等.中美煤矿安全生产水平对等比较与预测[J].煤矿安全,2017, 48(4):234-237.

NIE Baisheng, HUANG Xin, XUE Fei, et al.Comparison and forecast of coal mine safety production level in China and America[J]. Safety in Coal Mines,2017, 48(4):234-237.

[6] 赵兴国,戴广龙.氧化煤自燃特性实验研究[J].中国安全生产科学技术,2020, 16(6):55-60.

ZHAO Xingguo, DAI Guanglong. Experimental study on spontaneous combustion characteristics of oxidized coal[J]. Journal of Safety Science and Technology,2020,16(6):55-60.

[7] WEN Hu, WANG Hu, LIU Wenyong, et al. Comparative study of experimental testing methods for characterization parameters of coal spontaneous combustion[J]. Fuel, 2020, 275:117880.

[8] XU Xuchang, CHEN Changhe, QI Haiying, et al. Development of coal combustion pollution control for SO2 and NOx in China[J]. Fuel Processing Technology,2000, 62(2-3):153-160.

[9] FRUTOS Victor, GONZALEZ-COMADRAN Mieia, SOLA Ivan, et al. Impact of air pollution on fertility:a systematic review[J]. Gynecological Endocrinology,2015, 31(1):7-13.

[10] XIA Tongqiang, ZHOU Fubao, WANG Xinxin, et al. Controlling factors of symbiotic disaster between coal gas and spontaneous combustion in longwall mining gobs [J]. Fuel,2016, 182:886-896.

[11] 史全林.防治煤炭自燃的胶体泡沫理论及特性研究[D]. 徐州:中国矿业大学,2019.

[12] 陆新晓.防治大空间煤炭自燃的泡沫高效制备技术及应用研究[D].徐州:中国矿业大学,2016.

[13] 翁诗甫.傅里叶变化红外光谱分析[M].2版.北京:化学工业出版社,2010:163.

[14] 刘振海,徐国华,张洪林.热分析与量热仪及其应用[M].2版. 北京:化学工业出版社,2011,359.

[15] QI Xuyao, XUE Haibo, XIN Haihui,et al.Quantum chemistry calculation of reaction pathways of carboxyl groups during coal self-heating[J]. Canadian Journal of Chemistry, 2017, 95(8): 824-829.

[16] PUENTE G D L,IGLESIAS M J,FUENTE E,et al. Changes in the structure of coals of different rank due to oxidation--effects on pyrolysis behaviour[J]. Journal of Analytical and Applied Pyrolysis, 1998,47(1):33-42.

[17] 张国枢,谢应明,顾建明.煤炭自燃微观结构变化的红外光谱分析[J].煤炭学报, 2003,28(5):473-476.

ZHANG Guoshu, XIE Yingming, GU Jianming. Infrared spectroscopy analysis of microstructure change of coal spontaneous combustion[J]. Journal of China Coal Society,2003,28(5):473-476.

[18] 余明高,郑艳敏,路 长,等.煤自燃特性的热重-红外光谱实验研究[J].河南理工大学学报(自然科学版),2009,28(5):547-551.

YU Minggao, ZHENG Yanmin, LU Chang, et al. Experiment research on coal spontaneous combustion characteristics by TG-FTIR[J]. Journal of Henan Polytechnic University(Natural Science),2009,28(5):547-551.

[19] 张辛亥,罗振敏,张海珩.煤自燃性的红外光谱研究[J].西安科技大学学报, 2007,27(2):171-174.

ZHANG Xinhai, LUO Zhenmin, ZHANG Haiheng. Self-ignition propensity of coal with FTIR spectra[J]. Journal of Xi'an University of Science and Technology, 2007, 27(2):171-174, 186.

[20] 严荣林,钱国胤.煤的分子结构与煤氧化自燃的气体产物[J].煤炭学报, 1995,20(1):58-64.

YAN Ronglin, QIAN Guoyin. The molecular structure of coal and gas product of coal spontaneous combustion[J]. Journal of China Coal Society,1995,20(1):58-64.

[21] 杨永良,李增华,尹文宣.易自燃煤漫反射红外光谱特征[J]. 煤炭学报,2007,32(7):730-733.

YANG Yongliang, LI Zenghua, YIN Wenxuan, et al.Infrared diffuse reflectance spectral signature of spontaneous combustion coal[J]. Journal of China Coal Society, 2007,32(7):729-733.

[22] 李 文,李东涛,陈皓侃,等.O-烷基化对煤中氢键的调控及对热解特性的影响[J].燃料化学学报, 2003,31(6):513-518.

LI Wen, LI Dongtao, CHEN Haokan,et al.Effects of O-alkylation on hydrogen bond and pyrolysis properties in coal [J]. J Fuel Chem Technol, 2003, 31 (6):514-518.

[23] 戚绪尧.煤中活性基团的氧化与自反应过程[M].徐州:中国矿业大学出版社,2013.

[24] KUDYNSKA J,BUCKMASTER H A. Low-temperature oxidation kinetics of high-volatile bituminous coal studied by dynamic in situ 9 GHz c.w.e.p.r. spectroscopy[J]. Fuel, 1996,75(7):872-878.

[25] 位爱竹.煤炭自燃自由基反应机理的实验研究[D].徐州:中国矿业大学,2008.

[26] 仲晓星,王德明,徐永亮,等.煤氧化过程中的自由基变化特性[J].煤炭学报, 2010,35(6):960-963.

ZHONG Xiaoxing, WANG Deming, XU Yongliang, et al. The variation characteristics of free radicals in coal oxidation[J]. Journal of China Coal Society,2010, 35(6):960-963.

[27] 戴广龙.煤低温氧化过程中自由基浓度与气体产物之间的关系[J].煤炭学报, 2012,37(1):122-126.

DAI Guanglong. Relation between free radicals concentration and gas products in process of coal low temperature oxidation[J]. Journal of China Coal Society, 2012, 37 (1) :122-126.

[28] ZHENG Cuguang,LIU Jing, LIU Zhaohui, et al. Kinetic mechanism studies on reactions of mercury and oxidizing species in coal combustion[J]. Fuel, 2005,84(10):1215-1220.

[29] 王宝俊.煤结构与反应性的量子化学研究[D].太原:太原理工大学,2006.

[30] 王继仁,金智新,邓存宝.煤自燃量子化学理论[M].北京:科学出版社,2007.

[31] 邓 军,侯 爽,李会荣,等.煤分子中—HCOH—初期氧化反应机理研究[J].煤炭转化, 2006,29(3):1-4.

DENG Jun, HOU Shuang, LI Huirong, et al.Oxidation mechanism study at initial stage of a simulated coal molecule with —HCOH—[J]. Coal Conversion,2006, 29(3):1-4.

[32] SHI Ting, WANG Xiaofang, DENG Jun, et al. The mechanism at the initial stage of the room-temperature oxidation of coal[J]. Combustion and Flame,2005,140(4):332-345.

[33] 王宝俊,张玉贵,秦育红,等. 量子化学计算方法在煤反应性研究中的应用[J].煤炭转化,2003,26(1):1-7.

WANG Baojun, ZHANG Yugui, QIN Yuhong. Application of quantum chemistry calculation to investigation of coal reactivity [J].Coal Conversion, 2003,26(1):1-7.

[34] 邓存宝,王继仁,张 俭,等.煤自燃生成乙烯反应机理[J].煤炭学报, 2008,33(3):299-303.

DENG Cunbao, WANG Jiren, ZHANG Jian, et al. Reaction mechanism of spontaneous combustion of ethylene to produce ethylene[J].Journal of China Coal Society, 2008,33(3):299-303.

[35] 邓存宝,王继仁,邓汉忠,等.氧在煤表面—CH2—NH2基团上的化学吸附[J].煤炭学报, 2009,34(9):1234-1238.

DENG Cunbao, WANG Jiren, DENG Hanzhong, et al. Chemical adsorption of O2 adsorbed in the coal surface —CH2—NH2 group[J]. Journal of China Coal Society, 2009,34(9):1234-1238.

[36] 谢克昌.煤的结构与反应性[M].北京:科学出版社,2002:154.

[37] 徐精彩,张辛亥,文 虎,等.煤氧复合过程及放热强度测算方法[J].中国矿业大学学报, 2000,29(3):253-257.

XU Jingcai, ZHANG Xinhai, WEN Hu, et al. Procedure of reaction between coal and oxygen at low temperature and calculation of its heat emitting intensity[J].Journal of China University of Mining and Technology, 2000,29(3):253-257.

[38] 葛岭梅,薛韩玲,徐精彩,等.对煤分子中活性基团氧化机理的分析[J].煤炭转化, 2001,24(3):23-27.

GE Lingmei, XUE Hanling, XU Jingcai,et al.Study on the oxidation mechanism of active groups of coal[J].Coal Conversion, 2001,24(3):23-28.

[39] KAM AY, HIXSON AN, PERLMUTTER DD, et al. The oxidation of bituminous COAL—II experimental kinetics and interpretation[J]. Chemical Engineering Science, 1976,31(9):821-834.

[40] KAM AY, HIXSON AN, PERLMUTTER DD, et al. The oxidation of bituminous coal—I Development of a mathematical model[J]. Chemical Engineering Science, 1976, 31(9):815-819.

[41] KARSNER GG, PERLMUTTER DD. Model for coal oxidation kinetics. 1. Reaction under chemical control[J]. Fuel,1982,61(1):29-34.

[42] KRISHNASWAMY Srinivasan, BHAT Saurabh, GUNN Robert D,et al. Low-temperature oxidation of coal. 1. A single-particle reaction-diffusion model[J]. Fuel, 1996,75(3):333-343.

[43] KRISHNASWAMY Srinivasan, BHAT Saurabh, GUNN Robert D,et al. Low-temperature oxidation of coal. 2. An experimental and modeling investigation using a fixed-bed isothermal flow reactor[J]. Fuel,1996,75(3):344-352.

[44] MICHAEL Itay, HILL C R, GLASSER D, et al. A study of the low temperature oxidation of coal[J]. Fuel Processing Technology,1989,21(2):81-97.

[45] CLEMENS AH, MATHESON TW. The role of moisture in the self-heating of low-rank coals[J]. Fuel,1996,75(7):891-896.

[46] WANG Haihui, DLUGOGORSKI B Z, KENNEDY E M, et al. Coal oxidation at low temperatures:oxygen consumption, oxidation products, reaction mechanism and kinetic modeling[J]. Progress in Energy and Combustion Science, 2003, 29(6):487-513.

[47] 王德明.煤氧化动力学理论及应用[M].北京:科学出版社,2012.

[48] COWARD H F.Research on spontaneous combustion of coal in mines-a review[R]//Safety in Mines Research Establishment Research Report No 142.Great Britain,Safety in Mines Research Establishment,1957.

[49] MASON T N, TIDESWELL F V.The detection of gob fires[J]. Transaction of the Institution of Mining Engineers,1939,98(1):1-19.

[50] 徐精彩,葛岭梅,贺敦良.煤炭低温自燃过程的研究[J].煤炭工程师,1989(5):7-13.

XU Jingcai, GE Lingmei, HE Dunliang. Study on the process of coal spontaneous combustion at low temperature[J]. Mining Safety & Environmental Protection,1989(5):7-13.

[51] 邓 军,徐精彩,王洪权.圆柱形煤自然发火实验台的数值模拟研究[J].辽宁工程技术大学学报(自然科学版),2002,21(2):129-132.

DENG Jun, XU Jingcai, WANG Hongquan. Numerical simulation on the spontaneous combustion process of the column coal sample[J]. Journal of Liaoning Technical University (Natural Science),2002,21(2):129-132.

[52] STOTT J B, The spontaneous heating of coal and the role of moisture transfer[R]. Pittsburgh:Unitied States Bureau of Mines,1980.

[53] SMITH A C, MIRON Y, LAZZARA C P.Large-scale studies of spontaneous combustion of coal (No.9346)[R]. US Dept of the Interior, Bureau of Mines,United States,1991.

[54] CHEN X D. The spontaneous combustion heating of coal-Large scale laboratory assessment supporting theory[D]. Christchurch, New Zealand:University of Canterbury, 1991.

[55] HUMPHREYS D, CLIFF D, JOSEPH M. Large scale experiments in spontaneous combustion; proceedings of the Queensland Mineral Industry Safety and Health Conference, Yaupon, Queensland, F[C].1997.

[56] CLIFF D, DAVIS R, BENNETT A, et al. Large scale laboratory testing of the spontaneous combustibility of Australian coals, F,Queensland mining industry health and safety conference, Yeppoon (Australia)[C].1998.

[57] STOTT J B, CHEN X D.Measuring the tendency of coal to fire spontaneously[J]. Colliery Guardian, 1992,240:9-16.

[58] ARIEF A S, GILLIES A D S.A practical test of coal spontaneous combustion:proceedings of the Aust Min Metal Conference, Newcastle, F[C].1995.

[59] 罗海珠.煤低温氧化自热热物理特性研究[D].徐州:中国矿业大学,2001.

[60] 王德明,陆 伟,周福宝,等.一种模拟煤自燃过程的绝热测试装置:中国, ZL200420062878[P](2005-08-17).

[61] CHEN XD. The spontaneous heating of coal-large scale laboratory assessment self-healing & supporting theory[D].University of Canterbury,NZ,1991.

[62] 刘 剑,王继仁,孙宝铮.煤的活化能理论研究[J].煤炭学报,1999,24(3):316-320.

LIU Jian, WANG Jiren, SUN Baozheng. Study on the activation energy theory of coal[J]. Journal of China Coal Society,1999,24(3):316-320.

[63] JONES J C, CHIZ P S, KOH R, et al. Kinetics parameters of oxidation of bituminous coals from heat release rate measurements[J]. Fuel,1996,75(15):1755-1764.

[64] 郭小云. 煤自燃倾向性的氧化动力学测定装置设计理论与试验研究[D].徐州:中国矿业大学,2011.

[65] JONES J C, HENDERSON K P, LITTLEFAIR J,el al. Kinetics parameters of oxidation of coals by heat-release measurement and their relevance to self-heating tests[J].Fuel,1998,77(2):19-22.

[66] 戚颖敏,钱国胤,罗海珠.煤吸附流态氧的燃烧特性及其在矿井火灾预测中的应用[J].煤矿安全,1993, 24(9):1-6, 22.

QI Yingmin, QIAN Guoyin, LUO Haizhu. The burning of coal absorbing flown state oxygen and its application to prediction of mine fires[J].Safety in Coal Mines,1993,24(9):1-6, 22

[67] 肖 洋,王德明,仲晓星,等.煤自燃倾向性的氧化动力学测试装置研究[J].工矿自动化,2012,38(4):1-4.

XIAO Yang, WANG Deming, ZHONG Xiaoxing, et al. Research of oxidation kinetics testing equipment for coal spontaneous combustion tedecny[J]. Industry and Mine Automation, 2012, 38(4):1-4.

[68] ORESHKO W F. Ignition temperature of coals[J]. Doklady Akad Nauk S S S R, 1950, 71:331-333.

[69] CUDMORE J F. Spontaneous combustion of coal and mine fires:by S.C. Banerjee (Editor), A.A. Balkema, Rotterdam, The Netherlands, 1985, xii + 168 pp., Dfl. 68,25 (hardback)[J]. International Journal of Coal Geology, 1988, 9(4):397-398.

[70] BANERJEE S C, CHAKRAVORTY R N. Use of DTA in the study of spontaneous combustion of coal[J]. Journal of Mines, Metals & Fuels, 1967, 15(1):1-5.

[71] MUZYCZUK J. Self-heating of coal during the oxidation process in an air stream in conditions approximately to adiathermal Kommunicat[M] no. 605,1974,Glownego Instytutg Gornictow, Kotowice, Poland. Author’s discussion with Prof N. Lason, Krakow, Poland,Amsterdam,The Nethorland 1975.

[72] BERKOWITZ N. The chemistry of coal[M]. Science and Technology, Vol.7, Elsevier,Amsterdam,The Netherland,1985.

[73] CLARENCE KARR. Analytical methods for coal and coal products[M]. Academic Press, New York, San Francisco,London,1978.

[74] GETHNER J S. Thermal and oxidation chemistry of coal at low temperatures[J]. Fuel, 1985, 64(10):1443-1446.

[75] JAMES G Speight. The chemistry and technology of coal[M]. Chemical Industries, Heinz Heinemann, Inc., Berkeley, California, 1983:336.

[76] 王德明.矿井火灾学[M].徐州:中国矿业大学出版社,2008.

[77] BEAMISH BB, BARAKAT MA, GEORGE JD, et al. Spontaneous-combustion propensity of New Zealand coals under adiabatic conditions[J]. International Journal of Coal Geology, 2001, 45(2):217-224.

[78] CLIFF D, ROWLANDS D, SLEEMAN J. Spontaneous Combustion in Australian Underground Coal Mines[M].Brisbane:Safety in Mines Testing and Research Station, 1996.

[79] HUMPHREYS D, ROWLANDS D, CUDMORE J F. Spontaneous combustion of some Queensland coals[M]. Australia:Proc. Ignitions, explosions and Fires in Coal Mines Symposium. The AusIMM Illawarra Branch, Melbourne, 1981.

[80] REN T X, EDWARDS J S, CLARKE D.Adiabatic oxidation study on the propensity of pulverized coals to spontaneous combustion [J]. Fuel, 1999, 78:1611-1620.

[81] MOREBY R. Dartbrook coal—case study. Proc. 6th International Mine Ventilation Congress. The Society of Mining, Metallurgy and Exploration, Littleton[C]. USA:6th International Mine Ventilation Congress,1997.

[82] BASIL Beamish B,MODHER A Barakat,JOHN D St George. Adiabatic testing procedures for determining the self-heating propensity of coal and sample ageing effects[J]. Thermochimica Acta, 2000, 362:79-87.

[83] BASIL Beamish B,MODHER A Barakat,ANDREW L Cooper,et al.Sensitivity of adiabatic self-heating rates[J]. Queensland Mining Industry Health & Safety Conference, 2000:441-449.

[84] 何启林.煤低温氧化性与自燃过程的实验及模拟的研究[D].徐州:中国矿业大学,2004.

[85] 戴广龙.煤低温氧化及自燃特性的综合实验研究[D].徐州:中国矿业大学,2005.

[86] 陆 伟,王德明,仲晓星,等.基于绝热氧化的煤自燃倾向性鉴定研究[J].工程热物理学报,2006,27(5):875-878.

LU Wei, WANG Deming, ZHONG Xiaoxing, et al. Study on tendency of spontaneous combustion of coal based on adiabatic oxidation[J]. Journal of Engineering Thermophysics, 2006,27(5):875-878.

[87] 仲晓星.煤自燃倾向性的氧化动力学测试方法研究[D].徐州:中国矿业大学, 2008.

[88] 王德明,仲晓星,周福宝,等.煤自燃倾向性氧化动力学测定方法编制说明[S].2007.

[89] WANG Deming, QI Xuyao, ZHONG Xiaoxing, et al. Test method for the propensity of coal to spontaneous combustion[C].The 6th International Conference on Mining Science & Technology,2009:20-26.

[90] MCCOWAN B, HOLMAN B, SHEPHERD J. Multi-slice longwalling for underground thick seam extraction[R]//Commonwealth of Australia, National Energy Research, Development and Demonstration Program Project No.694, End of Grant Report,1987.

[91] 乔 玲,邓存宝,张 勋,等. 浸水对煤氧化活化能和热效应的影响[J].煤炭学报, 2018, 43(9):2518-2524.

QIAO Ling,DENG Cunbao,ZHANG Xun,et al.Effect of soaking on coal oxidation activation energy and thermal effect[J].Journal of China Coal Society,2018,43(9):2518-2524.

[92] SONG Shuang, QIN Botao, XIN Haihui, et al. Exploring effect of water immersion on the structure and low-temperature oxidation of coal:A case study of Shendong long flame coal, China[J]. Fuel, 2018,234:732-737.

[93] GOLAB A N, CARR P F. Changes in geochemistry and mineralogy of thermally altered coal, Upper Hunter Valley, Australia[J]. International Journal of Coal Geology, 2004, 57(3/4):197-210.

[94] SHI Quanlin, QIN Botao, LIANG Hongjun, et al. Effects of igneous intrusions on the structure and spontaneous combustion propensity of coal:A case study of bituminous coal in Daxing Mine, China[J]. Fuel, 2018, 216:181-189.

[95] 梁洪军,毕 强,曲 宝,等.火成岩侵入条件下煤低温氧化特性实验研究[J].煤矿安全, 2018,49(8):43-47.

LIANG Hongjun, BI Qiang, QU Bao, et al. Experimental study on coal low-temperature oxidation characteristics under igneous rock intrusion[J].Safety in Coal Mines,2018,49(8):43-47.

[96] 邓 军,徐精彩,文 虎.忻州窑矿8916综放面采空区自燃性预测[J].西安矿业学院学报,1998,18(A09):10-13.

[97] 鲜学福,王宏图.我国煤矿矿井防灭火研究综述[J].中国工程科学,2001,12(3):30-31.

XIAN Xuefu, WANG Hongtu. Summary of research on fire prevention and extinguishment in coal mines in my country[J]. Chinese Engineering Science,2001,12(3):30-31.

[98] 徐精彩.煤层自燃危险区域判定理论[M].北京:煤炭工业出版社, 2001.

[99] 梁运涛.煤炭自然发火预测预报的气体指标法[J].煤炭科学技术, 2008, 36(6):5-8.

LIANG Yuntao. Gas index method for prediction and forecast of coal spontaneous combustion[J].Coal Science and Technology, 2008, 36(6):5-8.

[100] 崔洪义.煤炭自燃早期预测预报与火源探测技术[M].北京:煤炭工业出版社, 2002.

[101] 何启林,彭 伟.利用束管监测系统预报采空区遗煤氧化情况[J].安徽理工大学学报(自然科学版), 2011,31(3):31-34.

HE Qilin, PENG Wei. Using the beam tube monitoring system to forecast the oxidation of the remaining coal in the goaf[J]. Journal of Anhui University of Science and Technology (Natural Science Edition),2011,31(3):31-34.

[102] 田裕鹏.红外检测与诊断技术[M].北京:化学工业出版社, 2007.

[103] 王振平,程卫民,辛 嵩,等.煤巷近距离自燃火源位置的红外探测与反演[J].煤炭学报,2003,28(6):603-607.

WANG Zhenping, CHENG Weimin, XIN Song,et al. Infrared detection and retrieval of the location of spontaneous combustion in coal drift[J]. Journal of China Coal Society,2003,28(6):603-607.

[104] 陈立军,李海波,吴 谦,等.分布式光纤测温技术研究现状及发展趋势[J].煤炭技术,2010,37(12):1-4.

CHEN Lijun, LI Haibo, WU Qian,et al. Research status and development trend of distributed optical fiber temperature measurement technology[J]. Coal Technology,2010,37(12):1-4.

[105] 郑晓亮,胡业林.基于分布式光纤测温技术的井下电缆温度监测系统设计[J].煤炭工程, 2009(9):19-21.

ZHENG Xiaoliang, HU Yelin. Design of downhole cable temperature monitoring system based on distributed optical fiber temperature measurement technology[J]. Coal Engineering, 2009(9):19-21.

[106] WILLETT M J,WYKES J S,POWELL G A,el al. Use of a distributed optical fiber temperature sensing system to monitor underground mine roadways for spontaneous combustion[J]. Mining Technology, 1995, 77(890):301-306.

[107] 孟凡成,李长录.基于无线传感器网络的煤层自燃火源定位监测[J].煤炭科学技术,2009,37(4):91-93.

MENG Fancheng,LI Changlu. Location and monitoring of coal spontaneous combustion fire source based on wireless sensor network[J].Coal Science and Technology,2009,37(4):91-93.

[108] 王伟峰.煤田火灾无线自组网钻孔温度远程监控系统的开发研究[D].西安:西安科技大学,2010.

[109] 邵 楠,谢 坚,卢选民.无线传感器网络煤矿监测系统的设计与实现[J].计算机测量与控制,2011,19(3):546-548.

SHAO Nan, XIE Jian, LU Xuanmin. Design and implement of medium access control in coal mine monitoring system based on wireless sensor network[J]. Computer Measurement and Control,2011,19(3):546-548.

[110] 杨宏民,罗海珠.利用气味检测法预测预报煤矿火灾[J].煤炭科学技术,2002,30(12):6-9.

YANG Hongmin, LUO Haizhu. Gas smell detecting method applied to predict mine fire[J]. Coal Science and Technology, 2002, 30 (12):6-9.

[111] 梁运涛,孙 勇,罗海珠,等.基于小样本的煤层自然发火烷烃气体的光谱分析[J].煤炭学报,2015,40(2):371-376.

LIANG Yuntao, SUN Yong, LUO Haizhu, et al. Spectral analysis of alkane gases of coal spontaneous combustion with a small quantity sample[J]. Journal of China Coal Society,2015,40(2):371-376.

[112] 汤晓君,张 蕾,王尔珍,等.一种改进型多组分气体的Tikhonov正则化特征光谱提取方法[J].光谱学与光谱分析,2012,32(10):2730-2734.

TANG Xiaojun, ZHANG Lei,WANG Erzhen,et al. An improved characteristic spectral selection method for multicomponent gas quantitative analysis based on tikhonov regularization[J]. Spectroscopy and Spectral Analysis,2012,32(10):2730-2734.

[113] 梁运涛,汤晓君,罗海珠,等.煤层自然发火特征气体的光谱定量分析[J].光谱学与光谱分析,2011,31(9):2480-2484.

LIANG Yuntao, TANG Xiaojun, LUO Haizhu, et al.Quantitative spectrum analysis of characteristic gases of spontaneous combustion coal[J]. Spectroscopy and Spectral Analysis,2011,31(9):2480-2484.

[114] 许 丽,张志荣,董凤忠,等.激光吸收光谱中谱线重叠干扰的解析方法[J].激光与光电子学进展,2019,56(19):292-298.

XU Li, ZHANG Zhirong, DONG Fengzhong, et al. Analytical method of spectral line overlap interference in laser absorption spectrum[J]. Progress in Laser and Optoelectronics,2019,56(19):292-298.

[115] 刘文清,董凤忠,杜振辉.“激光吸收光谱技术及应用新进展”专题前言[J].中国激光,2018,45(9):7-8.

LIU Wenqing, DONG Fengzhong, DU Zhenhui. "Laser absorption spectroscopy technology and new advances in applications" preface[J]. China Laser,2018,45(9):7-8.

[116] 庞 涛,夏 滑,吴 边,等.TDLAS氧气检测系统设计及背景噪声在线消除[J].光电子·激光,2015,26(3):575-580.

PANG Tao, XIA Hua, WU Bian, et al. Oxygen concentration detection system based on TDLAS and online elimination of background noise[J]. Journal of Optoelectronics·Laser,2015, 26(3):575-580.

[117] 张志荣,孙鹏帅,夏 滑,等.可调谐半导体激光吸收光谱技术的调制参量影响及优化选择[J].光子学报,2015,44(1):41-50.

ZHANG Zhirong, SUN Pengshuai, XIA Hua, et al. Modulation parameters influence and optimal selection of tunable diode laser absorption spectroscopy[J]. Acta Photonica Sinica, 2015, 44 (1):41-50.

[118] 高彦伟,张玉钧,陈 东,等.基于可调谐半导体激光吸收光谱的氧气浓度测量研究[J].光学学报,2016, 36(3):267-273.

GAO Yanwei, ZHANG Yujun, CHEN Dong, et al. Measurement of oxygen concentration using tunable diode laser absorption spectroscopy[J]. Acta Photonica Sinica, 2016, 36(3):267-273.

[119] 张志荣,孙鹏帅,庞 涛,等.激光吸收光谱技术在工业生产过程及安全预警标识性气体监测中的应用[J].光学精密工程,2018,26(8):1925-1937.

ZHANG Zhirong, SUN Pengshuai, PANG Tao, et al. Application of laser absorption spectroscopy for identification gases in industrial production processes and early safety warning[J]. Opt Precision Eng,2018,26(8):1925-1937.

[120] 孙 苗,汤玉泉,杨 爽,等.环形结构分布式温度传感器中瑞利噪声的抑制方法研究[J].光电子激光,2015,26(11):2070-2075.

SUN Miao, TANG Yuquan, YANG Shuang, et al. A Rayleigh noise elimination method in distributed temperature sensors with a loop configuration[J]. Journal of Optoelectronics·Laser,2015,26(11):2070-2075.

[121] 汤玉泉,孙 苗,李 俊,等.温度附加损耗对分布式光纤拉曼温度传感器测温误差影响研究[J].光电子激光,2015,26(5):847-851.

TANG Yuquan, SUN Miao, LI Jun,et al.Study on the effect of temperature additional fiber loss on measurement error of raman distributed optical fiber temperature sensor[J]. Journal of Optoelectronics·Laser,2015, 26(5):847-851.

[122] SHI Quanlin, QIN Botao, BI Qiang,et al. Fly ash suspensions stabilized by hydroxypropyl guar gum and xanthan gum for retarding spontaneous combustion of coal[J].Combustion Science and Technology, 2018, 190(12): 2097-2110.

[123] 谷拴成,苏培莉,罗金满,等.注浆浆液配方的优化设计与应用[J].煤炭科学技术,2009,37(7):46-49.

GU Shuancheng, SU Peili, LUO Jinman, et al. Application of optimized design on grout mixing formula[J]. Coal Science and Technology,2009,37(7):46-49.

[124] 赵建会,张辛亥.矿用灌浆注胶防灭火材料流动性能的实验研究[J].煤炭学报,2015,40(2):383-388.

ZHAO Jianhui, ZHANG Xinhai.Experimental study of mine grout injection plastic fire prevention materials flow properties[J]. Journal of China Coal Society,2015,40(2):383-388.

[125] 朱红青,胡 超,周全涛,等.泥浆泡沫性能及影响因素研究[J].矿业科学学报,2019,4(4):343-348.

ZHU Hongqing,HU Chao,ZHOU Quantao,et al. Study on performances and influence factors of mud foam [J].Journal of Mining Science and Technology,2019,4(4):343-348.

[126] 吕英华,王 伟,陈明浩,等.近距离煤层群超大采空区注浆防灭火技术及其应用[J].煤矿安全,2018,49(S1):30-35.

LYU Yinghua,WANG Wei,CHEN Minghao,et al.Technology of grouting and fire extinguishing in large goaf of closed distance coal seams and its application[J].Safety in Coal Mines,2018,49(S1):30-35.

[127] 邓 军,刘 磊,任晓东,等.粉煤灰动压灌浆防灭火技术[J]. 煤矿安全, 2013, 44(8):64-66.

DENG Jun, LIU Lei, REN Xiaodong, et al. Fly ash dynamic pressure grouting to prevent and extinguish fire technology[J].Safety in Coal Mines,2013,44(8):64-66.

[128] 文 虎,徐精彩,葛岭梅,等.采空区注氮防灭火参数研究[J].湘潭矿业学院学报, 2001,16(2):15-18.

WEN Hu, XU Jingcai, GE Lingmei. Research parameter of nitrogen injection against fire in gob[J].Journal of Xiangtan Mine Institute, 2001,16(2):15-18.

[129] 张 春,题正义,李宗翔,等.注氮防治综放遗煤自燃的三维模拟及应用研究[J].安全与环境学报,2014,14(2):31-35.

ZHANG Chun, TI Zhengyi, LI Zongxiang, et al.Analysis of safety key positions due to the tunnel construction and prediction research[J].Journal of Safety and Environment, 2014,14(2):31-35.

[130] 朱红青,李 峰,张 悦,等.非间隔式注氮防灭火工艺的设计与惰化效果分析[J].煤矿安全,2013,44(2):175-178.

ZHU Hongqing, LI Feng, ZHANG Yue,et al. Design and inert effect analysis of non-interval nitrogen injection for fire control[J].Safety in Coal Mines,2013, 44 (2):175-178.

[131] 赵文彬,董清府,薄福利,等.复合防灭火喷涂封堵材料特性研究[J].煤矿安全,2018,49(3):24-27.

ZHAO Wenbin,DONG Qingfu,BO Fuli,et al. Study on characteristics of composite fire extinguishing spray sealing material[J].Safety in Coal Mines,2018,49(3):24-27.

[132] 周福宝,李金海,李应科,等.复合浆体喷涂新材料及其隔风特性[J].煤炭学报,2010,35(7):1155-1159.

ZHOU Fubao, LI Jinhai, LIU Yingke,et al.A new spraying material of com-posite slurry and its property for air-isolation[J].Safety in Coal Mines,2010,35(7):1155-1159.

[133] 王 维,戴广龙,聂士斌.抑制煤炭自然发火注浆堵漏材料的性能研究[J].中国安全生产科学技术,2014,10(11):107-112.

WANG Wei, DAI Guanglong, NIE Shibin. Research on performance of grouting plugging material for inhibition of coal spontaneous combustion[J].Journal of Safety Science and Technology, 2014,10(11):107-112.

[134] 胡相明. 矿用充填堵漏风新型复合泡沫的研制[D]. 徐州:中国矿业大学,2013.

[135] 林东才,耿献文.均压防灭火技术的应用及效果分析[J]. 矿业安全与环保, 2001, 28(1):37-42.

LIN Dongcai, GENG Xianwen.Application and effect analysis of pressure equalizing fire-extinguishing technology[J]. Mining Safety and Environmental Protection, 2001, 28(1):37-42.

[136] 李庆军,孙全喜,冯德谦.均压通风在七星煤矿治理火灾中的应用[J].煤矿安全, 2004, 35(12):29-34.

LI Qingjun, SUN Quanxi, FENG Deqian. Application of equal pressure ventilation in fire control in Qixing Coal Mine[J].Safety in Coal Mines,2004,35(12):29-34.

[137] 杨运良,程 磊.采用均压技术防止综放采空区自然发火[J].煤矿安全, 2003, 34(2):20-21.

YANG Yunliang, CHENG Lei. Prevention of spontaneous combustion in goaf by using pressure equalization technology[J].Safety in Coal Mines,2003,34(2):20-21.

[138] 任万兴,郭 庆,左兵召,等.近距离易自燃煤层群工作面回撤期均压防灭火技术[J].煤炭科学技术,2016,44(10):48-52, 94.

REN Wanxing, GUO Qing, ZUO Bingzhao, et al. Pressure balanced fire prevention and control technology during equipment with drawing period of coal mining face in easy spontaneous combustion contiguous seams group[J].Coal Science and Technology,2016, 44 (10) :48-52, 94.

[139] 朱红青,李 峰,姜元刚,等.矿井自动控制均压防灭火系统设计[J].煤炭科学技术,2012,40(4):95-99.

ZHU Hongqing, LI Feng, JIANG Yuangang,et al. Design of mine automatic control equal pressure anti-fire extinguishing system[J].Coal Science and Technology, 2012, 40(4):95-99.

[140] 任万兴,郭 庆,左兵召,等.泡沫凝胶防治煤炭自燃的特性与机理[J].煤炭学报,2015,40(S2):401-406.

REN Wanxing, GUO Qing, ZUO Bingzhao, et al. Characteristics and mechanism of prevention and control of coal spontaneous combustion with foam-gel[J].Journal of China Coal Society,40(S2):401-406.

[141] 邓 军,杨 漪,唐 凯.温敏性水凝胶制备及灭火性能研究[J].中国矿业大学学报,2014,43(1):1-7.

DENG Jun, YANG Yi, TANG Kai.Research on preparation and fire extinguishing performance of temperature-sensitive hygrogel[J]. Journal of China University of Mining and Technology,2014,43(1):1-7.

[142] MA Liyang,WANG Deming,WANG Yang, et al.Experimental investigation on a sustained release type of inhibitor for retarding the spontaneous combustion of coal[J].Energy & Fuels, 2016, 30(11):8904-8914.

[143] 文 虎,师吉林,翟小伟. 利用胶体防灭火技术治理巷道顶煤自燃[J].山东煤炭科技,2012(3):191-192.

WEN Hu, SHI Jilin, ZHAI Xiaowei.Using colloidal anti-extinguishing technology to control spontaneous combustion of top coal in roadway[J]. Shandong Coal Science and Technology,2012(3):191-192.

[144] 赵先科.煤泥灌浆防灭火技术研究[D].西安:西安科技大学,2016.

[145] 李 涛.水泥复合胶体充填加固冒落巷道实验研究与应用[D].西安:西安科技大学,2011.

[146] 王 楠.煤自然发火胶体防灭火材料性能实验研究[D].西安:西安科技大学,2011.

[147] 张 健.东荣二矿矸石山自燃规律及治理技术研究[D].西安:西安科技大学,2010.

[148] 李艳增,陈 曦,张辛亥. 复合胶体防灭火技术在改造切眼火灾中的应用[J]. 煤矿安全,2009,40(4):21-23.

LI Yanzeng, CHEN XI, ZHANG Xinhai.Application of composite colloid fire fighting technology in reforming open-cut fire [J]. Safety in Coal Mines,2009,40(4):21-23.

[149] 岳宁芳,金永飞. 我国矿山火灾防治技术研究[J]. 陕西煤炭,2009,28(1):41-42,34.

YUE Ningfang, JIN Yongfei. Study on control technology of mine fire in China[J].Shanxi Coal, 2009 (1) :41-42,34.

[150] 文 虎,胡 伟,刘文永,等. 色连二矿12205工作面收作期间防火技术[J].煤矿安全,2017,48(4):24-26.

WEN Hu, HU Wei, LIU Wenyong,et al. Fire prevention technology at 12205 working face of Selian No.2 Coal Mine in finished period[J].Safety in Coal Mines,2017,48(4):24-26.

[151] 阮国强. 鲍店煤矿粉煤灰胶体防灭火技术研究[D].西安:西安科技大学,2006.

[152] 徐精彩,马 砺,张志文,等.粉煤灰复合胶体灭火技术在自燃火区中的应用[J]. 煤炭科学技术,2004,22(11):24-26.

XU Jingcai, MA Li, ZHANG Zhiwen,et al. Fire extinguishing technology with fly ash complex gel applied to control mine spontaneous combustion fire area[J]. Coal Science and Technology,2004,22(11):24-26.

[153] 徐精彩,马 砺,文 虎,等.应用粉煤灰复合胶体灭火技术治理大面积自燃火区[J]. 矿业安全与环保,2004(4):15-16,38.

XU Jingcai, MA Li, WEN Hu,et al.Applying fire extinguishing technique of fly ash composite gel to harness large-area spontaneous combustion[J].Mining Safety & Environmental Protection, 2004, 31 (4) :15-17.

[154] 蔡晓芒,翟小伟,邓 军. 综放面开切眼胶体防灭火技术[J]. 西北煤炭,2004(2):19-21.

CAI Xiaomang, ZHAI Xiaowei,DENG Jun.Colloid fire prevention technology for open-cut holes in fully mechanized caving[J]. Energy Science and Technology,2004(2):19-21.

[155] 李石林. 复合胶体灭火材料及其性能实验研究和应用[D].西安:西安科技大学,2004.

[156] 徐精彩,牛会永,张辛亥,等. 兴隆庄矿4322综放面停采线火灾治理[J]. 矿业安全与环保,2004(2):31-32,71.

XU Jingcai, NIU Huiyong, ZHANG Xinhai,et al.Fire control of stop line in 4322 fully mechanized caving face of xinglongzhuang mine[J]. Mining Safety & Environmental Protection,2004(2):31-32,71.

[157] 袁慧萍. 胶体防灭火材料的制备与性能研究[D].北京:北京工业大学, 2011.

[158] 于水军,余明高,谢锋承,等.无机发泡胶凝材料防治高冒区托顶煤自燃火灾[J].中国矿业大学学报,2010,39(2):173-177.

YU Shuijun, YU Minggao, XIE Fengcheng, et al. An inorganic foaming gel for preventing spontaneous combustion in a top-coal falling region[J].Journal of China University of Mining & Technology, 2010, 39(2):173-177.

[159] LU Wei,GUO Baolong,QI Guansheng,et al. Experimental study on the effect of preinhibition temperature on the spontaneous combustion of coal based on an MgCl2 solution[J]. Fuel, 2020, 265:117032.

[160] LIU Wenyong, WEN Hu, YANG Xiao,et al. Inhibiting effects of layered double hydroxides containing the rare-earth element lanthanum on coal spontaneous combustion[J].Thermochimica Acta, 2020, 687:178573.

[161] ZHANG Xun,YANG Jing, XIE Pengfei,et al. Experimental study on controlled-release inhibitor foam for restraining spontaneous combustion of coal[J]. Energy Exploration & Exploitation, 2020,38(14):159-177.

[162] TANG Yibo. Experimental investigation of applying MgCl2 and phosphates to synergistically inhibit the spontaneous combustion of coal[J].Journal of the Energy Institute, 2018, 91(5):639-645.

[163] WU Zhengyan, HU Shanshan, JIANG Shuguang, et al. Experimental study on prevention and control of coal spontaneous combustion with heat control inhibitor[J]. Journal of Loss Prevention in the Process Industries, 2018, 56:272-277.

[164] QIN Botao, DOU Guolan, ZHAONG Xiaoxing. Effect of stannous chloride on low-temperature oxidation reaction of coal[J]. Fuel Processing Technology, 2018, 176:59-63.

[165] CUI Chuanbo, JIANG Shuguang,ZHANG Weiqing. Experimental study on the effect of thermo-responsive secundine inhibitor on coal spontaneous combustion[J]. Energy & Fuels, 2017, 31(12):14262-14269.

[166] PAN Rongkun, MA Junwei,FU Dong, et al. Experimental study on the new environmental protection chemical composite inhibitor for the inhibition of coal spontaneous combustion[J].Journal of Thermal Analysis and Calorimetry, 139(1):37-45.

[167] DOU Guolan,JIANG Zhiwei. Sodium humate as an effective inhibitor of low-temperature coal oxidation[J]. Thermochimica Acta, 2019, 673:53-59.

[168] LU Huifei,XIAO Yang,DENG Jun, et al. Inhibiting effects of 1-butyl-3-methyl imidazole tetrafluoroborate on coal spontaneous combustion under different oxygen concentrations[J]. Energy, 2019, 186:115907.

[169] XI Zhilin,WANG Xiaodong, WANG Xiaoli, et al. Self-hardening thermoplastic foam for the inhibition of coal oxidation at low temperatures[J].Combustion Science and Technology, 2019, 191(11):1942-1959.

[170] HUANG Zhian, LIU Xiaohan, GAO Yukun, et al.Experimental study on the compound system of proanthocyanidin and polyethylene glycol to prevent coal spontaneous combustion[J].Fuel, 2019,254:115610.

[171] DENG Jun, YANG Yi, ZHANG Yanni, et al. Inhibiting effects of three commercial inhibitors in spontaneous coal combustion[J]. Energy, 2018, 160:1174-1185.

[172] LI Jinhu, LI Zenghua, YANG Yongliang, et al.Inhibitive effects of antioxidants on coal spontaneous combustion[J]. Energy & Fuels, 2017, 31(12):14180-14190.

[173] XI Zhilin,JIN Bangxin,JIN Longzhe, et al. Characteristic analysis of complex antioxidant enzyme inhibitors to inhibit spontaneous combustion of coal[J]. Fuel, 2020, 267:117301.

[174] TAN Bo, WEI Hongyi, ZHANG Feichao, et al. Effect of inhibitors on the thermodynamics and kinetics of spontaneous combustion of coal[J]. Journal of Thermal Analysis and Calorimetry, 2020, 140(1):295-301.

[175] ZHONG Yan, YANG Shengqiang, HU Xincheng, et al.Whole process inhibition of a composite superabsorbent polymer-based antioxidant on coal spontaneous combustion[J]. Arabian Journal for Science & Engineering, 2018, 43(11):5999-6009.

[176] MA Liyang, WANG Deming, WANG Yang, et al. Synchronous thermal analyses and kinetic studies on a caged-wrapping and sustained-release type of composite inhibitor retarding the spontaneous combustion of low-rank coal[J]. Fuel Processing Technology, 2017, 157:65-75.

[177] QIN Botao, DOU Guolan, WANG Yang, et al.A super absorbent hydrogel-ascorbic acid composite inhibitor for the suppression of coal oxidation[J]. Fuel, 2017, 190(15):129-135.

[178] QI Xuyao, WEI Cunxiang, LI Qizhong, et al. Controlled-release inhibitor for preventing the spontaneous combustion of coal[J]. Natural Hazards, 2016, 82(2):891-901.

[179] ZHONG Xiaoxing,QIN Botao, DOU Guolan, et al. A chelated calcium-procyanidine-attapulgite composite inhibitor for the suppression of coal oxidation[J]. Fuel, 2018,217:680-688.

[180] QIN Botao, LU Yi, LI Yong,et al. Aqueous three-phase retarding foam supported by fly ash for coal spontaneous combustion prevention and control[J]. Advanced Powder Technology, 2014, 25(5):1527-1533.

[181] 张志英,王志权,韩 兵.三相泡沫在综放工作面采空区火灾治理中的应用[J].煤炭技术, 2017,36(8):187-188.

ZHANG Zhiying, WANG Zhiquan, HAN Bing. Application of three-phase retarding foam in fire control of goaf in fully mechanized caving face[J]. Coal Technology, 2017,36(8):187-188.

[182] 王 玚,邢玉忠.凝胶N2泡沫灭火新材料的研究[J].煤矿安全,2016, 47(1):47-50.

WANG Chang, XING Yuzhong. Study on the new material of gel N2 foam for fire extinguishing[J].Safety in Coal Mines,2016, 47(1):47-50.

[183] XUE Di, HU Xiangming, CHENG Weimin, et al. Fire prevention and control using gel-stabilization foam to inhibit spontaneous combustion of coal:Characteristics and engineering applications[J]. Fuel, 2020,264:116903.

[184] VINOGRADOV A V, KUPRIN D S, ABDURAFIMOV I M, et al. Silica foams for fire prevention and firefighting[J]. ACS Applied Materials & Interfaces,2016, 8(1):294-301.

[185] SHI Quanlin, QIN Botao. Experimental research on gel-stabilized foam designed to prevent and control spontaneous combustion of coal[J].Fuel,2019,254:115558.

[186] 张雷林.防治煤自燃的凝胶泡沫及特性研究[D].徐州:中国矿业大学, 2014.

[187] 徐 叶,杜云峰,杜 斌.矿用聚氨酯材料反应放热引发井下火灾机理的实验研究[J].矿业安全与环保,2019,46(2):29-33.

XU Ye, DU Yunfeng,DU Bin.Experimental study on the mechanism of underground fire caused by reaction exothermic polyurethane material[J]. Mining Safety and Environmental Protection, 2019, 46(2):29-33.

[188] 易 欣,康付如,邓 军,等.矿用无机固化泡沫充填材料研究及应用[J].中国安全生产科学技术, 2017(10):136-142.

YI Xin, KANG Furu, DENG Jun, et al. Research and application ofmineral solidified foam filling materials[J].China Safety Production Science and Technology, 2017(10):136-142.

[189] 景长宝,王海宾,杨瑞斌.基于新型粉煤灰-水泥泡沫材料的采空区遗煤阻燃技术及应用[J].煤矿安全,2017,48(4):132-135.

JING Changbao, WANG Haibin, YANG Ruibin. Flame-retardant technology and application of coal in goaf based on new fly ash-cement foam material[J].Safety in Coal Mines,2017,48(4):132-135.

[190] 鲁 义.防治煤炭自燃的无机固化泡沫及特性研究[D].徐州:中国矿业大学,2015.

[191] 周福宝,王德明,陈建华,等.防治煤炭自燃的稠化砂浆流动阻力特性实验研究[J].科技导报, 2008,26(13):75-79.

ZHOU Fubao, WANG Deming, CHEN Jianhua,et al. Experimental study on flow resistance characteristics of thickened mortar to prevent spontaneous combustion of coal[J]. Science and Technology Review, 2008,26(13):75-79.

[192] 徐永亮.防治煤自燃的悬砂胶体研究[D].徐州:中国矿业大学, 2011.

[193] XU Yongliang, WANG Lanyun, CHU Tingxiang, et al. Suspension mechanism and application of sand-suspended slurry for coalmine fire prevention[J]. International Journal of Mining Science and Technology, 2014.

[194] 郭志国.惰性气体抑制煤自燃氧化升温机理的实验研究[D].北京:中国矿业大学(北京),2017.

[195] 李士戎.二氧化碳抑制煤炭氧化自燃性能的实验研究[D].西安:西安科技大学,2008.

[196] 丁香香.采空区注入低温氮气防灭火数值模拟[D].徐州:中国矿业大学,2014.

[197] 阮增定.液态CO2灭火技术在高瓦斯矿井火灾的治理研究与应用[D].太原:太原理工大学,2013.

[198] 景巨栋.羊场湾煤矿液态二氧化碳防灭火技术研究[D].徐州:中国矿业大学,2019.

[199] 毕 强.大兴矿火成岩侵入条件下煤自燃特性及防治技术研究[D].阜新:辽宁工程技术大学,2017.

Research progress of coal spontaneous combustion process characteristics and prevention technology

QIN Botao1,2,ZHONG Xiaoxing1,2,WANG Deming1,2,XIN Haihui1,2,SHI Quanlin1,2

(1.Key Laboratory of Gas and Fire Control for Coal Mines of Ministry of EducationChina University of Mining and TechnologyXuzhou 221116,China;2.School of Safety and Engineering, China University of Mining and Technology, Xuzhou 221116, China)

Abstract:Coal is the main source of energy in China, but coal mining faces a serious threat from spontaneous combustion disasters. Spontaneous combustion of coal not only burns a large amount of coal resources, but also easily causes serious accidents such as gas burning and explosion, causing huge economic losses and heavy casualties. In order to further improve the ability of coal mine enterprises to prevent and control spontaneous combustion disasters of coal and promote the safe and efficient mining of coal resources in China, the research status of coal spontaneous combustion theory was analyzed, and the main methods and technologies of coal spontaneous combustion monitoring and early warning were summarized, while the conventional fire prevention technologies of coal mines were compared and analyzed. Moreover,the latest development of fire prevention technology used for spontaneous combustion of coal was introduced and the application effects were exhibited. In addition, the future development and research direction in the spontaneous combustion characteristics of coal and prevention technology were also proposed. This paper described the theoretical basis of spontaneous combustion characteristics of coal in detail, mainly including the low-temperature oxidation process mechanism of coal spontaneous combustion, the segmented process characteristics of spontaneous combustion of coal, and the spontaneous combustion characteristics of coal under special conditions. At the same time, the principles of monitoring and early warning technologies including the marker gas method, temperature measurement method, and tracer gas method used for spontaneous combustion of coal were summarized, and their advantages and disadvantages of various technologies were also compared. Based on the above spontaneous combustion theory, monitoring and early warning, in view of the limited effects of conventional grouting and inert gas injection on prevention and control of coal spontaneous combustionand difficulty in meeting the problems of safe and efficient mining in mines, three-phase hindered foam technology and gel foam covering oxygen insulation technology, inorganic solidified foam plugging and wind control technology, thickened mortar and other anti-extinguishing technologieswere developed. At the same time, it was proposed to use the liquid nitrogen (liquid carbon dioxide) to quickly extinguish and cool the high temperature fire area of coal spontaneous combustion. In addition, in order to meet the new requirements of mine fire prevention and control for intelligent and precise mining of coal mines, it was proposed in the aspects of mine fire monitoring index information and early warning intelligence, fire source identification and prevention technology control precision, and green fire prevention materials greening.

Key words:coal spontaneous combustion characteristics; coal low-temperature oxidation;monitoring and early warning; fire-fighting

中图分类号:TD75

文献标志码:A

文章编号:0253-2336(2021)01-0066-34

秦波涛,男,重庆人,博士,二级教授、博士生导师,美国密苏里科技大学高级访问学者。2005年6月毕业于中国矿业大学,获博士学位,并留校任教至今;现任江苏省煤基温室气体减排与资源化利用重点实验室主任,中国矿业大学通风与防灭火研究所所长;兼任中国煤炭工业安全科学技术学会矿井通风专业委员会秘书长,国家安全生产专家组专家等。

秦波涛教授长期从事矿井通风防灭火方向的科学研究,先后赴美国、加拿大、澳大利亚、南非等国家进行学术交流。近年来,围绕煤自燃机理及高效防治方法等方面的重大科技研究方向,主持了国家杰出青年科学基金、国家自然科学基金重点项目、国家重点研发计划等国家及省部级项目10余项,负责企业重大科技攻关项目20余项,并取得了丰硕的研究成果。如:为解决固液介质在大空间快速扩散的难题,研发了以大流量泡沫作为载体,将粉煤灰(黄泥)等运载到一般液固介质难以到达井下防灭火区域的三相泡沫技术,创新提出了高效防治井下大空间煤自燃方法,已编入《煤炭矿井防火设计规范》;针对现有堵漏防灭火材料在流动性、放热等方面存在的不足,研制了以水泥、粉煤灰、水基泡沫为基材的高倍数无机固化泡沫堵漏防灭火材料,解决了现有聚氨酯泡沫等有机堵漏材料因放热量大、易促进堵漏区煤自燃的难题,保障了高瓦斯易自燃煤层的安全高效开采,开拓了煤自燃与瓦斯耦合灾变机理及灭火抑爆技术基础性研究新领域,提出了高瓦斯矿井煤自燃火灾环境高效灭火抑爆理论及关键技术。

秦波涛教授为国家杰出青年科学基金、中国青年科技奖、江苏省五四青年奖章获得者;获评国家"万人计划"科技创新领军人才、科技部中青年科技创新领军人才、中组部青年拔尖人才、教育部新世纪优秀人才、江苏省突出贡献中青年专家、江苏省特聘教授、江苏省“333高层次人才培养工程”、煤炭工业科技创新人才、煤炭工业杰出青年科技工作者。科研成果获国家技术发明二等奖1项、国家科技进步二等奖1项、江苏省科学技术一等奖1项、中国煤炭工业协会科学技术一等奖1项等;博士论文获评“全国百篇优秀博士论文”;发表高水平论文近百篇(SCI收录60余篇),出版专著2部,授权美国等国际国内发明专利45项,制定1项国家安全生产行业标准。

移动扫码阅读

秦波涛,仲晓星,王德明,等.煤自燃过程特性及防治技术研究进展[J].煤炭科学技术,2021,49(1):66-99.doi:10.13199/j.cnki.cst.2021.01.005

QIN Botao,ZHONG Xiaoxing,et al.Research progress of coal spontaneous combustion process characteristics and prevention technology[J].Coal Science and Technology,2021,49(1):66-99.doi:10.13199/j.cnki.cst.2021.01.005

收稿日期:2020-11-12

责任编辑:王晓珍

基金项目:国家杰出青年科学基金资助项目(51825402)

作者简介:秦波涛(1977—),男,重庆忠县人,教授,博士。E-mail:qbt2003@163.com