热活化-碱激发法制备尾煤基地质聚合物及吸附Pb(Ⅱ)试验研究

李雅涛,樊玉萍,董宪姝,姚素玲,薛鸿霏,郭嘉奇,何梓豪

(太原理工大学 矿业工程学院,山西 太原 030024)

摘 要:为将排放量巨大的煤基固体废弃物尾煤资源化合理利用,以浮选尾煤为原料,通过热活化-碱激发法制备了尾煤基地质聚合物(Tail Coal Based Geopolymer,TGP)。考察了热活化温度对TGP吸附Pb(Ⅱ)容量的影响,通过SEM、XRD、FTIR、BET等材料表征分析了TGP的物理化学性质,并进行了TGP对Pb(Ⅱ)吸附行为的探讨。结果表明:800 ℃热活化后的TGP对Pb(Ⅱ)吸附效果最佳,吸附量达228.57 mg/g,远高于原尾煤的吸附量64.48 mg/g,是原煤的6倍;在第六次使用后所有TGP的吸附量均达到最高吸附量的80%以上;当活化温度在600 ℃以下时,尾煤中的硅铝利用率较低,当活化温度达到600 ℃以上时,TGP全部转化为非晶态物质,硅铝元素得到充分利用;浮选尾煤以粒径大小不一,结构疏散的不规则颗粒为主,尾煤表面粘附着很多粉末状颗粒,经热活化-碱激发法改性后,原尾煤结构消失,呈现粗糙疏松的凝胶状;在温度为800 ℃时已经脱出羟基、晶体结构被破坏、产生相变,在1 104 cm-1处的吸收峰是属于Al-O/Si-O不对称伸缩振动,在683 cm-1及以下的吸收峰是由于四面体结构中TO(T=Si或Al)键的对称伸缩和弯曲振动引起,该峰标志着地质聚合物凝胶的形成;TGP的比表面积相较于原尾煤增大了9倍;TGP对Pb(Ⅱ)的吸附符合准二级动力学模型,等温吸附符合Langmuir模型,TGP对Pb(Ⅱ)的吸附是吸热自发过程。综上,浮选尾煤制备TGP具有原料利用率较高,孔隙结构较发达,吸附性能较好等优点,具有良好的潜在工业应用价值。

关键词:浮选尾煤;地质聚合物;热活化;碱激发; Pb(Ⅱ)

0 引 言

我国是煤炭生产消费大国,随着我国机械化采煤技术的逐步提高,选煤厂入选原煤中煤泥的含量逐渐增多,浮选是细粒煤分选的重要技术手段,所以选煤厂采用浮选选煤法的比重越来越大[1]。经分选后产生大量浮选尾煤,尾煤堆积易造成土地资源浪费与环境污染问题[2]。因此,将尾煤资源合理化利用已经成为我国迫切需要处理的问题。

1978年,法国DAVIDOVITS教授对耐火材料进行研究并引入地质聚合物的概念[3]。与传统普通硅酸盐水泥相比,利用碱活化反应合成的地质聚合物是一种节能的新型胶凝材料,兼有陶瓷、水泥、高分子材料的特点,具有成本低、环保、节能且抗压强度高、耐高温、耐酸碱、固封重金属等优异性能,使得地质聚合物广泛应用于建筑材料、固封核废料、铸造、装饰和航空航天材料等领域[4]。地质聚合物材料的结构是由硅氧四面体[SiO4]4-与铝氧四面体[AlO4]5-通过共用氧原子相互聚合而成的三维网络结构,碱或碱土金属离子分布于框架原子孔隙之间,最终产物为以离子键以及共价键为主的无定形物质,正是这种网络结构使得其具有固封重金属离子的作用[5]。由于生态系统中潜在的毒性效应和生物累积的风险,重金属污染成为全球关注的问题[6]。因此,需要开发一种高效、廉价、稳定的重金属处理新材料。基于地质聚合物的化学吸附作用和类沸石笼状结构,在重金属离子处理方面具有潜在的应用前景[7]

近年来,国内外科研工作者针对粉煤灰转化成地质聚合物的工艺做了一些研究,随着研究的进展,复合地质聚合物因其多重孔道结构及在应用中表现出的协同效应而成为新材料合成领域的研究热点[8],但以尾煤为原料合成地质聚合物鲜有报道。浮选尾煤中含有大量的硅和铝物质,与地质聚合物组成相似,因此利用尾煤制备地质聚合物是一种兼具经济和环境双重效益的技术[9]。因为尾煤来源于煤炭加工过程,未经过高温煅烧,活性未激发,但粉煤灰经过高温熔炉,活化温度不易控制,所以通过控制尾煤的活化温度来制备性能更佳的地质聚合物吸附剂是一个较为新颖的研究方向[10]。Pb(Ⅱ)是多种工业废水处理的重点和难点,部分学者针对煤基吸附剂对水中Pb(Ⅱ)的吸附开展了研究,例如TANG等[11]探索了以褐煤作为原料的煤基吸附剂对水中重金属离子吸附的最佳条件与机理;ALI等[12]、LI等[13]研究了粉煤灰作为原料制备的地质聚合物吸附剂对重金属离子的吸附性能,但对于以尾煤作为原料制备的地质聚合物吸附材料对Pb(Ⅱ)的吸附特性尚需进一步深入研究。

基于此,笔者采用热活化-碱激发制备尾煤基地质聚合物,探讨不同热活化温度对地质聚合物性能的影响,对比了不同热活化温度制备地质聚合物对水中Pb(Ⅱ)的吸附性能和影响因素,并采用SEM、FT-IR、XRD、BET对吸附剂的特性及吸附机理进行了揭示,为Pb(Ⅱ)的去除和尾煤综合利用提供借鉴。

1 试验与材料

1.1 试验材料与试验药剂

试验的浮选尾煤原料来自山西焦煤集团霍州煤电集团吕临能化选煤厂,试验所用化学试剂:氢氧化钠(AR分析纯),天津市科密欧化学试剂有限公司;无水乙醇(AR分析纯),天津市科密欧化学试剂有限公司;氯化钠(AR分析纯),天津市凯通化学试剂有限公司。

将原料研磨至粒径小于0.125 mm,进行工业分析和XRF分析,分析结果分别见表1和表2。由表可得,尾煤灰分为66.07,n(SiO2)∶n (Al2O3)=2.78,n为物质的量。

表1 尾煤样品工业分析
Table 1 Proximate analysis of tail coal samples %

VadAadFCadMad15.8266.0517.160.97

表2 尾煤样品XRF分析
Table 2 XRF analysis of tail coal samples %

化合物SiO2Al2O3Fe2O3CaOSO3K2O质量分数53.4732.705.323.271.451.40

1.2 尾煤基地质聚合物制备方法

将上述研磨并筛分后的尾煤样品放入马弗炉中焙烧,升温速度为10 ℃/min,降温速度为15 ℃/min,到达目的温度后保持2 h,采用该方法分别制得400、500、600、700、800、900、1 000 ℃条件下的热改性尾煤。

TGP的制备过程中的碱激发剂由氢氧化钠溶液组成。将氢氧化钠在水中溶解,高速搅拌机1 500 r/min 下搅拌10 min后,加入热改性尾煤。所制备的尾煤基地质聚合物(Tail Coal Based Geopolymer,TGP)TGP浆料成分设定为n(SiO2)∶n(A12O3)=2.78,n(H2O)∶n(Na2O)=9.0,n(Na2O)∶ n(SiO2)=0.35。高速搅拌分散机1 500 r/min搅拌30 min后进行浇筑。将浇筑后的硅橡胶模具进行密封后置于90 ℃下的烘箱中进行养护36 h之后脱模,即可制备出TGP样品。

制备完成的TGP材料可能含有过多的碱及尾煤与碱反应生成的盐类,防止碱导致Pb(Ⅱ)的沉淀影响试验结果,试验中将均将TGP破碎研磨,之后过120目(0.125 mm)筛后进行浸泡清洗。清洗时间大于120 h,每12 h更换一次水直至过滤液pH值维持在7±0.5。然后将样品进行抽滤,105 ℃条件下烘干后放置在干燥器中待用。

1.3 Pb(Ⅱ)吸附试验

将Pb(Ⅱ)标准储备液(质量浓度为1 g/L)稀释,制得所需浓度的Pb(Ⅱ)溶液,量取100 mL的Pb(Ⅱ)溶液放置于锥形瓶中,再分别加入吸附剂(尾煤/TGP),保持液25 ml,固体0.1 g。将锥形瓶密封后置于恒温震荡仪中,设置温度为25 ℃,震荡频率为150 r/min,时间为180 min。Pb(Ⅱ)的吸附量通过的ICP-OES分析仪(德国安捷伦科技有限公司)测试溶液中Pb(Ⅱ)浓度。其中浸出液等液体中的金属元素经稀释一定倍数后控制浓度在0~50×10-6再进行检测,测量精度为0.01×10-6,测量误差小于0.2%。

1.4 TGP测试

使用日本东京理学电机公司的smarlab ragiku 2019衍射仪检测物相,测试并记录XRD图谱;以德国蔡司(ZEISS)非磁性GeminiSEM 300观察尾煤吸附剂改性前后与吸附Pb(Ⅱ)前后的表面形貌分析;采用KBr压片法在德国BRUKER公司的EQUINOX 55型红外光谱仪上测试样品的FTIR谱图,分析尾煤及TGP的表面化学基团;以美国康塔公司生产IQ全自动物理吸附分析仪,在液氮饱和温度77.35K下,吸附质压力P与吸附质饱和蒸气压力P0的比值P/P0在0.01~1.09,测定样品的氮吸附-脱附等温线,采用BET多分子层吸附理论计算煤的总比表面积,通过BJH模型计算煤样的孔容和孔径分布,计算煤样的孔容和孔径分布。

2 试验结果与分析讨论

2.1 不同热活化温度制备的TGP对Pb(Ⅱ)吸附影响

2.1.1 热活化温度对最大吸附量的影响

图1为不同活化温度改性的TGP对Pb(Ⅱ)的吸附容量。由图1可看出,随着活化温度的升高,TGP对Pb(Ⅱ)的吸附容量呈先升高后降低的趋势,800 ℃ 热活化后的TGP对Pb(Ⅱ)吸附效果最佳,吸附量可以达到228.57 mg/g,远高于原尾煤的吸附量64.48 mg/g。经过焙烧处理后的尾煤结晶度要大于未处理前,比表面积也随着增大,较大的比表面积更有利于对重金属离子的吸附。

图1 不同热活化温度下TGP对Pb(Ⅱ)的吸附量
Fig.1 Adsorption capacity of TGP for Pb (Ⅱ) at different thermal activation temperatures

2.1.2 热活化温度对重复使用的吸附性能影响

材料重复使用性能是TGP吸附剂的重要指标,是决定材料能否进行工业应用的关键性因素。为了考察TGP的重复使用性能,将己达到吸附饱和Pb(Ⅱ)的TGP置于饱和氯化钠溶液中搅拌300 min,随后反复多次采用去离子水洗涤。经过105 ℃干燥2~3 h后冷却,随后再进行Pb离子的吸附试验。试验结果如图2所示。

图2 重复试验次数对尾煤与TGP吸附剂再生效果的影响
Fig.2 Effect of repeated experiments on regeneration effect of
tail coal and TGP adsorbent

经过6次重复试验,TGP吸附量逐渐降低。在第6次使用后所有TGP的吸附量均达到最高吸附量的80%以上,800 ℃活化制备的TGP的吸附量可以达到最高吸附量的86%,且从第4次重复吸附试验开始吸附量已趋于稳定。这说明800 ℃所制备的TGP材料性能比较稳定,循环利用性能较好,在重金属吸附领域有较好的应用潜力。

2.2 尾煤基地质聚合物微观表征

2.2.1 XRD矿相分析

图3为不同活化温度制备的TGP样品和尾煤原样的XRD图。根据未处理尾煤XRD图谱可知:尾煤中的晶态物质主要有高岭石、石英以及伊利石矿相。从图中可以看出在20°~25°左右有一定的散射峰,表明了尾煤含有一定的碳物质。尾煤中硅铝以非晶态的形式存在,这为尾煤合成制备TGP提供了良好的条件。

图3 不同活化温度制备的TGP样品和未处理尾煤的XRD图
Fig.3 XRD patterns of TGP samples and untreated tail coal prepared at different activation temperatures

由不同活化温度制备TGP的XRD图谱可知,所制备的TGP均为无定型态结构。不同活化温度制备的TGP均在20°~30°形成了一个很宽的无定形弥散峰,无显著结晶相,该衍射峰为无定型硅酸盐凝胶相的特征峰,表明所制备的TGP为非晶态的物相结构[14]。非晶态在热力学上属于亚稳态结构,相对稳态结构而言,非晶态材料拥有更高的自由能。

原尾煤的主要成分是石英,高岭石,伊利石等。样品的XRD衍射曲线形状上变化具有较为明显的规律性,随着温度的升高,晶态物质逐渐消失,非晶态物质逐渐变多。当活化温度在600 ℃以下时,仍含有石英和高岭石等矿相,导致尾煤中的硅铝利用率较低,所制备的TGP吸附材料不能全部转化为非晶态物质[15]。当活化温度达到600 ℃时,石英和高岭石等矿相全部消失,所制备的TGP吸附材料已全部转化为非晶态物质[16]

2.2.2 FTIR官能团分析

浮选尾煤与TGP的红外图谱结果如图4所示,用FTIR谱分析TGP分子结构性质间接推断物相成分并进行相变分析。图4中下方的曲线为浮选尾煤样品的红外图谱,3 694 cm-1处的吸收峰归属于铝氧八面体的外羟基(结构水)的伸缩振动;而3 619 cm-1处的吸收峰则属于铝氧八面体的内羟基(层间水)的伸缩振动;942 cm-1(肩峰)和913 cm-1处的吸收峰分别属于内表面羟基和内羟基O—H弯曲振动。1 096、695和570 cm-1处的吸收峰分别归属于T—O—T(其中T为Al或S1)的伸缩振动、弯曲振动和摇摆振动。在800~750 cm-1范围内的吸收峰属于铝氧八面体周围的A13+的振动。此外,1 618、1 431和913 cm-1处的吸收峰可以归属于内酯基和羧基上的CO与C—O键的伸缩振动。1 618 cm-1附近的峰归因于浮选尾煤样品中吸收水的OH-振动。在2 920 cm-1有明显的C—H伸缩振动吸收峰,该峰主要为脂肪烃中的—CH振动峰[17]

图4 尾煤和TGP的红外图谱
Fig.4 Infrared spectrum of tailings and TGP

图4中上方的曲线为TGP样品的红外分析图。在3 694、3 619 cm-1处的吸收峰完全消失,合并为3 458 cm-1处一个宽的吸收带,表明尾煤在热活化温度为800 ℃时已经脱出羟基、晶体结构被破坏、产生相变。在3 458 cm-1处的吸收峰是由于羟基的不对称伸缩振动引起的。在1 104 cm-1处的吸收峰是属于Al—O/Si—O不对称伸缩振动,在683 cm-1及以下的吸收峰是由于四面体结构中TO(T为Si或Al)键的对称伸缩和弯曲振动引起,该峰标志着地质聚合物凝胶的形成。出现1 483和1 416 cm-1两个极其微弱的峰,这2处峰则是由于羧基的不对称和对称伸缩振动引起。在波数1 637 cm-1处是由于样品的羟基弯曲振动引起,且较原尾煤来说,1 637 cm-1处峰变强,这说明尾煤中的羟基发生重构,极性变大,故更易与Pb(Ⅱ)形成离子键合。

2.2.3 SEM形貌分析

对未处理的浮选尾煤与800 ℃焙烧后改性的TGP进行SEM形貌对比分析图像如图5所示。对比了浮选尾煤与TGP样品,发现浮选尾煤以粒径大小不一,结构疏散的不规则颗粒为主,尾煤表面粘附着很多粉末状颗粒;经碱激发改性后,原尾煤结构消失,呈现粗糙疏松的凝胶状。这些特征可以部分解释不同样品的吸附容量,即改性后粗糙疏松凝胶状的TGP更有利于Pb(Ⅱ)的吸附。同时,尾煤样品表面较为致密,TGP的尾煤表面则较蓬松,表面产生了较多的孔结构,比表面积增加,说明经过TGP孔隙更发达,更有利于吸附。

图5 尾煤与TGP的SEM图
Fig.5 SEM of tail coal and TGP

2.2.4 N2吸附-脱附分析(BET)

尾煤和TGP都是具有不同孔隙系统的非均质介质。孔隙结构特征(如孔径、孔比表面积、孔容、孔隙率等)可以决定吸附特性。因此研究比表面积和孔体积的特征对于分析掌握尾煤和TGP对吸附重金属离子能力至关重要。通过对尾煤和TGP进行N2吸脱附试验分析,来证明尾煤和TGP吸附能力。

图6给出了浮选尾煤和TGP的氮气吸附-脱附等温线及孔径分布曲线,相关试验结果列于表3。浮选尾煤和TGP都属于IV型吸附等温线,随相对压力升高,出现毛细管凝聚现象,这是颗粒间叠堆产生的介孔所致。与浮选尾煤相比,TGP对N2的吸附容量更大,同样的颗粒堆积产生的介孔使氮气在脱附过程中形成滞后环,表明毛细管凝聚的存在。依据氮气吸-脱附等温线,浮选尾煤和TGP的比表面积分别为5.882和52.707 m3/g,总孔容为0.048和0.312 cm3/g,平均孔径分别为4.324和6.548 nm,TGP远高于尾煤的比表面积(大约为尾煤的9倍)。这也与对应所制备产物对Pb(Ⅱ)的吸附规律相匹配。

图6 尾煤和TGP的N2吸脱附等温线及孔径分布
Fig.6 N2 adsorption desorption isotherm and pore size distribution of tailings and TGP

表3 尾煤与TGP的孔结构分析结果
Table 3 Results of pore structure analysis of tail coal and TGP

样品比表面积/(m2·g-1)总孔容积/(cm3·g-1)平均孔径/nm尾煤5.8820.0484.324TGP52.7070.3126.548

从图6d可看出,热活化-碱激发改性对浮选尾煤孔类型改变不大,但浮选尾煤经热活化-碱激发改性后比表面积由5.882 m2/g增加到52.707 m2/g,改性前,浮选尾煤微孔的比表面积与总表面积的比值为98.7%,焙烧后微孔的比表面积增加但与总表面积的比值降低,介孔与大孔占总比表面积的62.6%,总孔体积由0.048 cm3/g提高到0.312 cm3/g,平均孔径从4.324 nm提高到6.548 nm,大孔体积占总孔体积的69.1%,推测可能的原因是,经过热活化-碱激发改性之后,浮选尾煤中孔的水或其他杂质被脱除,大量气体生成,孔径被腾空,使得比表面积、孔径及孔容大幅的增加。当以浮选尾煤作为吸附剂吸附水中重金属离子时,吸附反应主要发生在大孔中。

热活化-碱激发法处理后尾煤作为多孔吸附剂吸附水中重金属离子时可分为2个过程,如图7所示,分别为:

图7 尾煤基地聚物吸附过程
Fig.7 Tailcoaladsorbentadsorptionprocess

1)颗粒内部扩散,重金属离子先在孔隙溶液中扩散,运动到孔隙中时,会在孔隙内表面固-液界面上进一步扩散。

2)吸附附着,吸附到孔隙结构中的重金属离子受吸引力作用,与孔隙表面吸附点相结合。

热活化-碱激发法处理后尾煤出现多孔结构,增大了比表面积的同时也增加了孔的体积,这些因素提供了丰富吸附点位,使得重金属离子的附着作用增强,吸附效果得到明显提升。

2.3 尾煤基地质聚合物对Pb(Ⅱ)的吸附行为探讨

2.3.1 吸附等温线

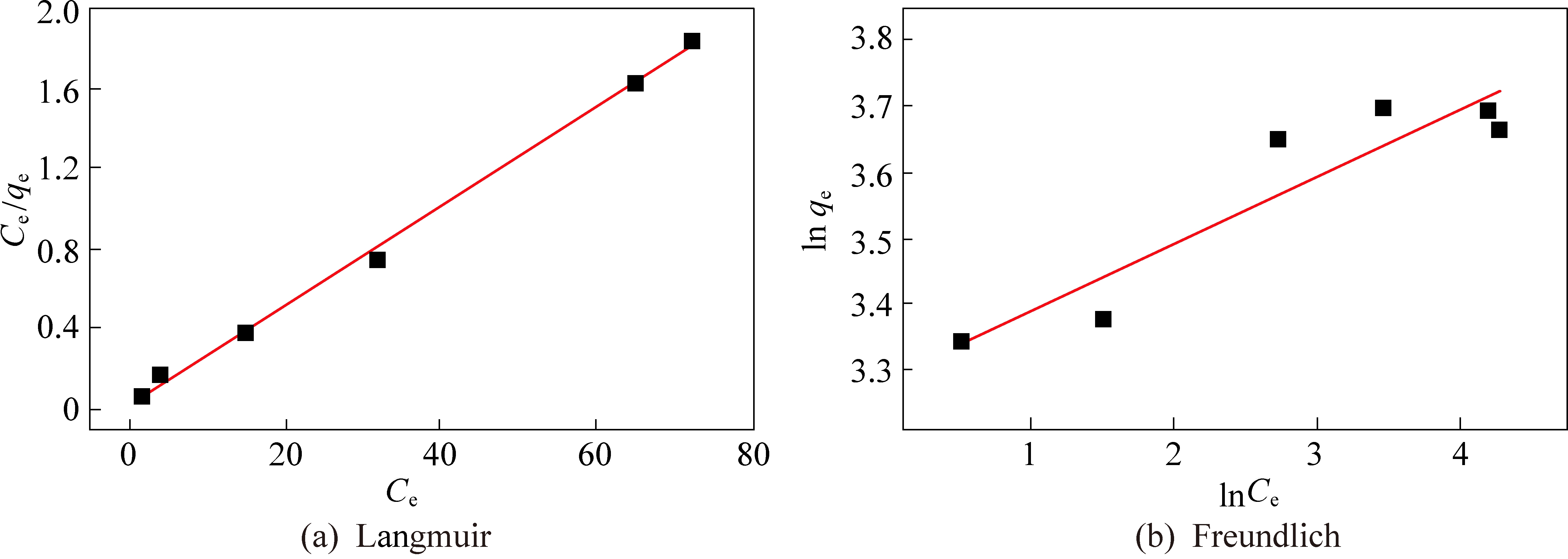
将TGP吸附剂对Pb(Ⅱ)的等温吸附结果分布用Langmuir与Freundlich方程进行拟合,结果见表4与图8。表4中,qm为吸附剂的饱和吸附容量,mg/L;KL为Langmuir吸附平衡常数; KF为Freundlich吸附平衡常数。图8中,Ce为当吸附达到平衡时的溶液中重金属离子的浓度,mg/L;qe为平衡吸附容量,mg/L。

表4 TGP吸附Pb(Ⅱ)的Langmuir与Freundlich吸附等温线方程常数
Table 4 Langmuir and Freundlich isotherm constants of Pb (Ⅱ) adsorption on TGP

qm/(mg·g-1)LangmuirFreundlichKL/(L·mg-1)R2KF/(mg·g-1)R2240.321.450.9926.810.86

图8 TGP吸附Pb(Ⅱ)的Langmuir与Freundlich等温吸附曲线
Fig.8 Langmuir and Freundlich isotherms for Pb (Ⅱ) adsorption by TGP

由图8可知,TGP吸附剂对Pb(Ⅱ)吸附反应符合Langmuir吸附模型[18],说明TGP吸附剂对水中Pb(Ⅱ)为单分子层吸附为主,其饱和吸附量为240.32 mg/g。

2.3.2 吸附动力学

TGP吸附剂对Pb(Ⅱ)吸附进行准一级动力学、准二级动力学拟合,拟合结果见表5和图9。

表5 TGP吸附Pb(Ⅱ)的吸附动力学方程常数
Table 5 Adsorption kinetic equation constants of Pb (Ⅱ) on TGP

参数R2kqe准一级动力学0.974-0.024199.32准二级动力学0.9990.018221.78

图9 TGP吸附Pb(Ⅱ)的吸附动力学方程曲线
Fig.9 Adsorption kinetic equation curve of TGP for Pb (Ⅱ)

分析对比准一级动力学与准二级动力学参数可知,TGP吸附剂对Pb(Ⅱ)的吸附符合准二级动力学模型,相关系数R2大于0.99,说明TGP吸附剂对Pb(Ⅱ)的吸附更符合二级动力学反应机理,主要以化学吸附为主,物理吸附为辅[19]

2.3.3 吸附热力学

对TGP吸附Pb(Ⅱ)进行吸附热力学研究,由公式可得到吸附平衡常数、吉布斯自由能变ΔG、吸附反应焓变ΔH和熵变ΔS[20],根据表6可知,Kd值随着温度的升高而增大,说明TGP对Pb(Ⅱ)的吸附是吸热过程,从ΔG的变化可知,TGP对Pb(Ⅱ)的吸附是自发过程,反应温度的升高有利于吸附反应的自发进行。

表6 TGP吸附Pb(Ⅱ)的热力学参数
Table 6 Thermodynamic parameters of Pb (Ⅱ) adsorption by TGP

反应温度/KKdΔG/(KJ·mol-1)ΔH/(KJ·mol-1)ΔS/(J·mol-1)298.152.69-1.63308.154.53-2.34318.157.52-4.2819.8964.67

3 结 论

1)以浮选尾煤为原料,采用热活化-碱激发法,在不外加硅、铝源及导向剂的条件下,浆料成分为n(SiO2)∶n(A12O3)=2.78,n(H2O)∶n(Na2O)=9.0,n(Na2O)∶n(SiO2)=0.35,在90 ℃固化36 h的条件下成功合成了TGP。

2)TGP对Pb(Ⅱ)的吸附率随活化温度的升高先升高后降低,800 ℃热活化后的TGP对Pb(Ⅱ)吸附效果最佳,吸附量可以达到228.57 mg/g,远高于原尾煤的吸附量64.48 mg/g;6次使用后TGP的吸附量均最高吸附量的80%以上,800 ℃活化制备的TGP的吸附量可以达到最高吸附量的86%,说明TGP材料吸附性能比较稳定,循环利用性能好。

3)当活化温度在600 ℃以下时,尾煤中的硅铝利用率较低,当活化温度达到600 ℃以上时,TGP全部转化为非晶态物质,硅铝元素得到充分利用;活化温度为800℃时合成的TGP比表面积为52.707 m2/g,约是浮选尾煤(5.882 m2/g)的9倍。

4)TGP吸附剂的吸附动力学过程包括初期快速的物理吸附及随后缓慢的化学吸附,更符合准二级动力学模型;TGP吸附剂对Pb(Ⅱ)的等温吸附符合Langmuir模型;TGP对Pb(Ⅱ)的吸附是吸热过程,TGP对Pb(Ⅱ)的吸附是自发过程。

参考文献(References):

[1] 平 安,王梦蝶,牛晨凯,等. 表面活性剂改善浮选精煤脱水效果及其机理研究[J]. 煤炭科学技术, 2019, 47(11): 211-216.

PING An,WANG Mengdie,NIU Chenkai,et al. Effect of surfactant on dewatering of flotation clean coal and its mechanism[J]. Coal Science and Technology, 2019, 47(11): 211-216.

[2] 国家发展改革委.中国资源综合利用年度报告[J]. 中国经贸导刊,2014(30):49-56.

[3] YAN Shu,ZHANG Fanyong,WANG Lu,et al. A green and low-cost hollow gangue microsphere/geopolymer adsorbent for the effective removal of heavy metals from wastewaters[J]. Journal of Environmental Management,2019,246:174-183.

[4] NAPRARATH Waijarean,SUWIMOL Asavapisit,KWANNATE Som-batsompop. Strength and microstructure of water treatment residue-based geopolymers containing heavy metals[J]. Construction and Building Materials,2014,50:486-491.

[5] ZUBRIK Anton,MATIK Marek,HREDZK Slavomír,et al. Preparation of chemically activated carbon from waste biomass by single-stage and two-stage pyrolysis[J]. Journal of Cleaner Production,2017,143:643-653.

[6] 王璐瑶,谢 潇. 浅谈粉煤灰基地质聚合物的发展进程及应用[J]. 科技与创新,2019(9):154-155.

WANG Luyao,XIE Xiao. Development process and application of fly ash based geopolymer[J]. Science and Technology & Innovation,2019 (9):154-155.

[7] 任晓宇,刘少俊,曲瑞阳,等. 制备方法对粉煤灰合成沸石的种类及性能的影响[J]. 煤炭学报,2020,45(5):1881-1890.

REN Xiaoyu,LIU Shaojun,QU Ruiyang,et al. Effects of preparation methods on the types and properties of zeolite synthesized from fly ash[J]. Journal of China Coal Society,2020,45 (5):1881-1890.

[8] 刘转年,张 焕,王贵荣,等. 煤基重金属螯合吸附剂的制备及性能研究[J]. 煤炭学报,2015,40(1):172-178.

LIU zhuannian,ZHANG Huan,WANG Guirong,et al. Preparation and properties of coal based heavy metal chelating adsorbent[J]. Journal of China Coal Society,2015,40 (1):172-178.

[9] CHENG T W,LEE M L,KO M S,et al. The heavy metal adsorption characteristics on metakaolin-based geopolymer[J]. Applied Clay Science,2012,56:90-96.

[10] 蒋 芳,雷 婷,李声剑,等. 聚合物吸附剂的制备及在水体重金属污染净化应用中的研究进展[J]. 材料导报,2019,33(S2):526-532.

JIANG Fang,LEI Ting,LI Shengjian,et al. Preparation of polymeric adsorbent and its application in purification of heavy metal pollution in water[J]. Materials Reports,2019,33 (S2):526-532.

[11] TANG Qing,WANG Kaituo,SU Jianfeng,et al. Facile fabrication of inorganic polymer microspheres as adsorbents for removing heavy metal ions[J]. Materials Research Bulletin,2019,113:202-208.

[12] ALI Maleki,ZOLEIKHA Hajizadeh,VAJIHEH Sharifi,et al. A green,porous and eco-friendly magnetic geopolymer adsorbent for heavy metals removal from aqueous solutions[J]. Journal of Cleaner Production,2019,215:1233-1245.

[13] LI Yuancheng,MIN Xiaobo,KE Yong,et al. Preparation of red mud-based geopolymer materials from MSWI fly ash and red mud by mechanical activation[J]. Waste Management,2019,83:202-208.

[14] 解 强,张香兰,梁鼎成,等. 煤基活性炭定向制备:原理·方法·应用[J]. 煤炭科学技术,2021,49(1):100-127.

XIE Qiang,ZHANG Xianglan,LIANG Dingcheng,et al. Directional preparation of coal based activated carbon:principle,method and application[J]. Coal Science and Technology,2021,49(1):100-127.

[15] 狄军贞,鲍斯航,杨 逾,等. 粒径对煤矸石污染物溶解释放规律影响研究[J]. 煤炭科学技术,2020,48(4):178-184.

DI Junzhen,BAO Sihang,YANG Yu,et al. Study on effects of particle size on dissolution and release law of pollutants in gangue[J]. Coal Science and Technology,2020,48(4):178-184.

[16] 于清航,徐振刚,李 婷,等. 燃烧温度对粉煤灰理化特性及脱硫潜力的影响[J]. 煤炭科学技术,2018,46(3):200-205.

Yu qinghang,Xu Zhengang,Li Ting,et al. Effect of combustion temperature on physicochemical properties and desulfurization potential of fly ash[J]. Coal Science and Technology,2018,46 (3):200-205.

[17] 李永峰,王万绪,杨效益. 煤矸石热活化及相变分析[J]. 硅酸盐学报,2007(9):1258-1263.

LI Yongfeng,WANG Wanxu,YANG Xiaoyi. Thermal activation and phase transformation analysis of coal gangue[J]. Journal of the Chinese Ceramic Society,2007 (9):1258-1263.

[18] 陈潇晶,张慧荣,郭彦霞,等. 氢氧化钾活化后焦粉的结构变化及其对铅吸附性能的影响[J]. 煤炭转化,2019,42(6):49-55.

CHEN Xiaojing,ZHANG Huirong,GUO Yanxia,et al. Structure change of coke powder activated by potassium hydroxide and its effect on lead adsorption performance[J]. Coal Conversion,2019,42 (6):49-55.

[19] 黎 艳,王晓军. 铜离子在钙基蒙脱石上的吸附解吸行为[J]. 煤炭学报,2018,43(8):2311-2317.

LI Yan,WANG Xiaojun. Adsorption and desorption behavior of copper ion on calcium montmorillonite[J]. Journal of China Coal Society,2018,43 (8):2311-2317.

[20] 周 璁,吴泽全,孙 磊,等. 三种煤基吸附剂对Cr(Ⅵ)的吸附性能[J]. 煤炭转化,2020,43(4):66-71.

ZHOU Cong,WU Zequan,SUN Lei,et al. Adsorption properties of three coal based adsorbents for Cr (VI)[J]. Coal Conversion,2020,43 (4):66-71.

Preparation of geopolymer based on tail coal by thermal activation alkali activation and its adsorption on Pb (Ⅱ)

LI Yatao,FAN Yuping,DONG Xianshu,YAO Suling,XUE Hongfei,GUO Jiaqi,HE Zihao

(School of Mining Engineering,Taiyuan University of Technology,Taiyuan 030024,China)

Abstract:Based on the problem of rational utilization of coal based solid waste tailings with huge emissions,tail coal based geopolymer (TGP) was prepared from flotation tailings by thermal activation alkali excitation. The effect of thermal activation temperature on the adsorption capacity of TGP for Pb (Ⅱ) was investigated. The physicochemical properties of TGP were characterized by SEM,XRD,FTIR and bet,and the adsorption behavior of TGP for Pb (Ⅱ) was discussed. The results showed that the adsorption capacity of TGP after thermal activation at 800 ℃ was 228.57 mg/g,which was much higher than that of raw coal (64.48 mg/g,6 times of that of raw coal);after the sixth use,the adsorption capacity of all TGP reached more than 80% of the highest adsorption capacity;when the activation temperature was below 600 ℃,the utilization rate of silicon and aluminum in the tailing coal was low;when the activation temperature was above 600 ℃,the adsorption capacity of TGP was higher than that of raw coal all of them were transformed into amorphous materials,and the silicon and aluminum elements were fully utilized;the flotation tailings were mainly composed of irregular particles with dispersed size,and the surface of the tailings was adhered to many powder particles;after the thermal activation alkali stimulation method was used,the structure of the original tailings disappeared,showing a coarse and loose gel shape;when the temperature was 800 degrees,the hydroxyl groups were broken off and the crystal structure was destroyed;the absorption peak at 1 104 cm-1 is Al-O/Si-O asymmetric stretching vibration. The absorption peak at 683 cm-1 and below is due to the symmetric stretching and bending vibration of TO (T=Si or Al) bond in tetrahedron structure,which indicates the formation of geopolymer gel;the specific surface area of TGP is 9 times higher than that of raw coal;TGP adsorption on Pb (Ⅱ) accords with the quasi two level kinetic model.the adsorption of Pb (Ⅱ) by TGP is endothermic and spontaneous. In conclusion,the preparation of TGP from flotation tailings has the advantages of high utilization rate of raw materials,developed pore structure and good adsorption performance,which has good potential industrial application value.

Key words:flotation tailings;geopolymer;thermal activation;alkali activation;Pb (Ⅱ)

中图分类号:X703

文献标志码:A

文章编号:0253-2336(2022)08-0277-08

移动扫码阅读

李雅涛,樊玉萍,董宪姝,等.热活化-碱激发法制备尾煤基地质聚合物及吸附Pb(Ⅱ)试验研究[J].煤炭科学技术,2022,50(8):277-284.

LI Yatao,FAN Yuping,DONG Xianshu,et al.Preparation of geopolymer based on tail coal by thermal activation alkali activation and its adsorption on Pb (Ⅱ)[J].Coal Science and Technology,2022,50(8):277-284.

收稿日期:2021-11-21

责任编辑:黄小雨

DOI:10.13199/j.cnki.cst.2020-1497

基金项目:国家自然科学基金国际(地区)合作与交流资助项目(51820105006);山西省应用基础研究计划面上自然基金资助项目(201901D111075);山西省应用基础研究计划青年科技研究基金资助项目(201801D221347)

作者简介:李雅涛(1995—),男,山西长治人,硕士研究生。E-mail:1624173124@qq.com

通信作者:董宪姝(1964—),女,山西太原人,教授,博士生导师,博士。E-mail:dxshu520@163.com