高级检索

冲击地压和瓦斯突出复合灾害发生机理研究

Mechanism study on compound disaster of rock burst and gas outburst

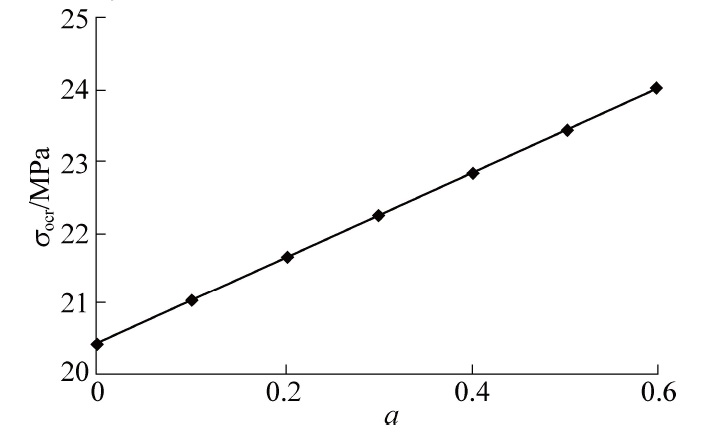
  • 摘要: 为研究高瓦斯煤层冲击地压-瓦斯突出复合灾害问题,以高瓦斯煤层圆形断面巷道为例,以阜新恒大煤矿高瓦斯厚煤层运输平巷为工程背景,通过分析得到了冲击地压-瓦斯突出复合灾害的发生条件,分析了相关因素对临界塑性区半径和临界载荷的影响。结果表明:临界塑性区半径随模量比增大而增大,随泊松比增大而减小,随剪胀角增大而减小,随内摩擦角增大而减小;临界载荷随模量比增大而增大,随泊松比增大而减小,随剪胀角增大而减小,随内摩擦角增大而增大,随黏聚力增大而线性增大,随有效应力系数增大而线性增大,随支护阻力系数增大而线性增大,随原始瓦斯压力增大而线性增大,随巷道内壁瓦斯压力增大而线性减小,随瓦斯压力差的增大而增大。

     

    Abstract: In order to study the compound disaster of rock burst and gas outburst in high gas coal seam, taking the circular section roadway of high gas coal seam as an example, and the transportation roadway of high gas thick coal seam in Fuxin Hengda Coal Mine as the engineering background, the occurrence conditions of the compound disaster of rock burst and gas outburst were obtained by analytical analysis, andthe influence of relevant factors on the radius of critical plastic zone and critical load was analyzed.The results show that the radius of critical plastic zone increases with the increase of modulus ratio, decreases with the increase of Poisson ratio, decreases with the increase of dilation angle and decreases with the increase of internal friction angle; the critical load increases with increaseof modulus ratio, decrease with increase Poisson’s ratio and dilation angle, and increases with increaseof internal friction angle,linear increase with increase cohesion, effective stress coefficient, support resistance coefficient,and original gas pressure,and linearly decreases with the increase of gas pressure on the inner wall of the roadway,and increases with the increase of gas pressure difference.

     

/

返回文章
返回