高级检索

受废弃油井影响的回采工作面风险评价与防治措施研究

Study on risk assessment and prevention measures of mining face affected by abandoned oil well

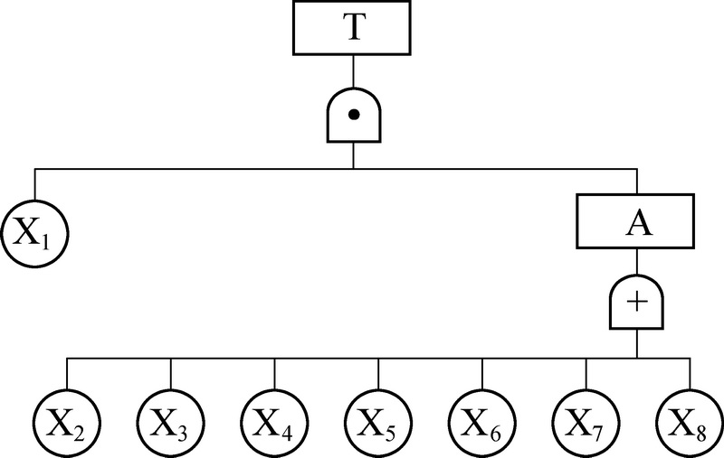
  • 摘要: 随着我国煤炭资源开发逐渐向西北部转移,在鄂尔多斯盆地内出现了多个浅部煤炭和深部油、气资源开采相互干扰的工程实例,在煤-油气资源重叠区,油气开发遗留的废弃油气井是影响煤矿工作面安全开采的重要致灾因素。基于工作面的地质、开采技术条件以及废弃油井的过往作业情况,利用危险源辨识与风险评价理论对禾草沟煤矿回采工作面内废弃油井导致的灾害风险等级进行评估,认为工作面回采过程中废弃井主要可能引发瓦斯爆炸、油水大量涌入以及有毒有害气体涌入三类灾害,其风险等级分别为比较危险、稍有危险以及高度危险。
    通过理论分析、技术优化和现场试验等手段,研究了井田范围内废弃油井的安全环保治理工艺技术,经过方案对比分析,最终提出了油层深部封堵、井底至表层套管封堵、表层套管至地面封堵的“三段式”封堵施工方法和包含初步分析诊断、专业通井、井筒检测、分段封堵和试压验封5个环节的工艺路线,并在现场进行了废弃油井封堵新工艺实践。结果表明,采用的废弃油井封堵新工艺,可切断生产煤层与深部高压油、气、水层间的联系,阻断其泄漏至生产煤层的通道,有效预防了可能引发的火灾、水灾、毒气、爆炸等重大事故。该工艺技术为禾草沟煤矿5号煤层解放了废弃油井压煤共计23.37万t,产生了良好的技术经济效益。

     

    Abstract: With the gradual shift of China′s coal resource development to the northwest, there were many examples of projects in Ordos Basin where shallow coal and deep oil and gas resources interfere with each other. In the area where coal and oil and gas resources overlap, abandoned oil and gas wells left by oil and gas development are important disaster-causing factors that affect the safe mining of coal face. Based on the geological conditions of the working face, the mining technical conditions and the past operation of the abandoned oil wells, the hazard risk level of abandoned oil wells in Hecaogou coal mine was evaluated by hazard identification and risk assessment theory. It is considered that the abandoned wells in the mining process of working face may cause three types of disasters including gas explosion, massive influx of oil and water as well as toxic and harmful gas influx, and their risk levels are relatively dangerous, slightly dangerous and highly dangerous. By means of theoretical analysis, technical optimization and field test,the safety and environmental protection treatment technology of abandoned oil wells in the field was studied.After comparative analysis of the schemes, the "three-stage" plugging construction methods including the deep plugging of the oil layer, the casing plugging from the bottom of the well to the surface, and the surface casing, as well as the five process routes including preliminary analysis and diagnosis, professional well access, wellbore detection, segmented plugging and pressure test sealing were finally proposed, and the new technology practice of plugging the abandoned oil wells were carried out on site.The results show that the new plugging technology of the abandoned oil wells can cut off the connection between the production coal seam and the deep high pressure oil, gas and water layers, and block the passage of leakage to the production coal seam,effectively preventing the major accidents such as fire, flood, poison gas and explosion which may be caused. This technology liberated abandoned oil wells for a total of 233,700 tons of coal in No. 5 coal seam of Hecaogou coal mine, and produced good technical and economic benefits.

     

/

返回文章
返回